浙江地区疫情防控图(浙江省的疫情防控)
新冠病毒感染最新消息!浙江绍兴已确诊107例…
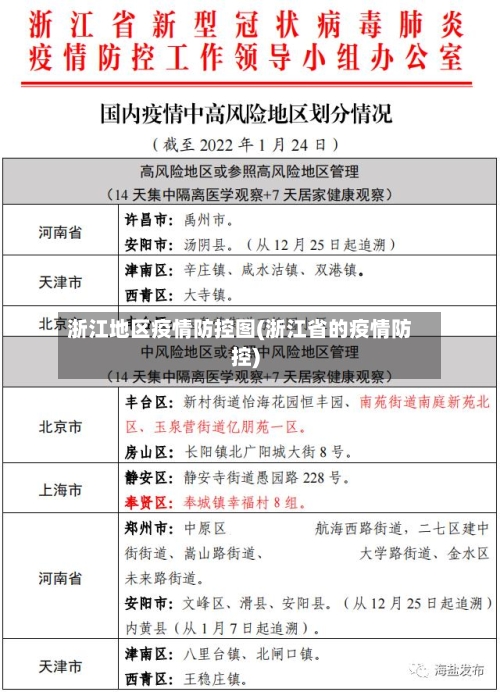
〖壹〗、截至12月12日21时,浙江绍兴市新冠疫情最新情况如下:确诊病例及分布:全市累计报告本土确诊病例107例,无症状感染者1例。其中上虞区确诊病例105例、无症状感染者1例 ,越城区确诊病例2例。近来所有病例(共108例)均在市定点医院接受隔离治疗,病情稳定 。图:12月12日,浙江绍兴 ,市民冒雨排队,有序进行核酸检测。

〖贰〗 、全球疫情形势严峻,除南极洲外 ,其余六大洲均已出现新冠病毒感染病例。亚洲:多个国家受疫情影响显著 。

〖叁〗、月24日印尼新增新冠确诊病例107例,累计确诊686例,死亡人数升至55人 ,交通部铁路总署长朱非格力确诊感染,是印尼第二名确诊的高级官员。新增确诊与累计数据印尼新冠发言人尤利安托于3月24日宣布,当日新增确诊病例107例 ,累计确诊总数达686例。死亡人数从昨日的49人升至今日的55人,累计治愈人数为30人 。
〖肆〗、杭州两所学校出现班级多人发热情况,根据上级文件决定,其中一所学校于2月20日—23日(周一至周四)停课四天。无身体不适症状且抗原或核酸检测为阴性的学生 ,于2月24日回校上课。拱墅区一所公办初中也出现多个班级多人新冠感染,感染的大多是此前没阳过的学生 。
〖伍〗 、俄罗斯新冠病毒疫情防控指挥部数据显示,过去24小时新增确诊10899例 ,累计确诊232243例;新增死亡107例,累计死亡2116人。美国疫情与防控措施:美国总统特朗普在白宫记者会上表示要求白宫人员戴口罩,但现场观察其未佩戴口罩 ,仅保持与其他人员六英尺(约8米)距离。

浙江属于低风险地区吗?
〖壹〗、宁波来返杭州滨江的通行政策为:宁波作为省内低风险地区,来返杭州滨江需出示浙江健康码绿码 。具体说明如下:基本通行要求:宁波属于省内低风险地区,按照规定 ,省内低风险地区返滨人员,凭借浙江健康码绿码即可通行。
〖贰〗、浙江属于低风险地区。据浙江省卫健委消息,浙江省县域疫情风险地图“五色图”已更新 ,该省所有县(市 、区)均为绿色低风险,疫情态势持续向好。
〖叁〗、浙江嘉兴近来全域为常态化防控区域,不属于中高风险地区,而是低风险地区 。以下是关于浙江嘉兴风险等级的详细解嘉兴当前风险等级 嘉兴全域当前被划分为常态化防控区域 ,即低风险地区,没有中、高风险地区的存在。
〖肆〗 、浙江省不是中高风险地区。疫情得到有效控制:根据国家和地方卫生健康部门的监测和评估,浙江省通过加强疫情防控措施 ,如入境人员管理、社区防控、医疗救治以及疫苗接种等,已经有效地控制了疫情的传播 。风险等级评估:近来,浙江省的疫情风险已经降至低风险地区 ,意味着在浙江省内,疫情传播的风险相对较低。
〖伍〗 、浙江省绍兴市属于低风险地区。疫情期间外出注意事项如下:养成良好的个人卫生习惯,打喷嚏或咳嗽时应用手绢或纸巾掩盖口鼻 。勤洗手 ,使用肥皂或洗手液并用流动水洗手。不与人共用水杯、餐具;加强体育锻炼,加强户外活动和耐寒锻炼,注意平衡饮食 ,保证充足休息。
〖陆〗、浙江省不是中高风险地区 。浙江省位于中国东部沿海地区,是中国经济较为发达、人口密集的省份之一。近年来,浙江省在疫情防控方面采取了一系列积极有效的措施,包括加强入境人员管理 、加强社区防控、加强医疗救治等 ,有效地控制了疫情的传播。
3月8日来返临平区要实施3+11健康管理措施人员一览
〖壹〗、月8日来临平区或返临平区需实施“3+11 ”健康管理措施的人员主要包括以下两类:2月22日以来有上海市旅居史且行程卡带*的人员鉴于上海市多个市辖区发生新冠肺炎疫情并外溢至浙江嘉兴 、湖州等地,根据浙江省疫情防控相关通知要求,对2月22日起有上海市旅居史且行程卡显示带*的人员 ,来临返临后需落实“3+11”健康管理措施 。
〖贰〗、适用对象:2月22日以来有上海市旅居史且行程卡带*的人员。健康管理措施:实行“3+11”健康管理措施,即3天居家健康观察+11天日常健康监测。具体要求居家健康观察期间:需足不出户,配合集中隔离、居家隔离或居家健康观察管理。若身体出现不适 ,需立即报告相关部门 。
〖叁〗 、截至2022年5月29日,进杭州最新规定:对划定在中高风险地区内的来杭返杭人员:实施“14+7 ”健康管理措施,即先实施14天集中隔离医学观察 ,继续实施7天居家健康观察;对全域封闭管理地区、同时空伴随人员,参照实施“14+7”健康管理措施。
〖肆〗、截至2022年8月01日,上海高风险地区来杭为7天集中隔离医学观察 ,上海中风险地区来杭为7天居家隔离医学观察。
〖伍〗 、022年1月7日杭州临平疫情防控政策如下:重点地区来(返)人员健康管理措施 浙江省金华市永康市石柱镇(1月1日以来)、河南省周口市太康县(12月28日以来)、信阳市固始县(1月3日以来)旅居史人员:须第一时间向所在村(社区)或入住酒店报告,有工作单位的同步向所在单位报告 。
上海市人员来返衢州怎么报备?
〖壹〗 、上海市来衢返衢的人员需提前2天向目的地镇(乡)街道或单位报告;已抵衢人员须第一时间向所在社区(村)、单位或居住宾馆报备,并配合落实隔离、核酸检测等管控措施。 具体说明如下:报备时间要求计划来衢人员:需提前2天向目的地镇(乡)街道或单位报告行程信息,以便属地提前安排防控措施。
〖贰〗、报备要求与流程提前报备:上海市来衢返衢人员应至少提前2天通过电话或线上方式向目的地镇(乡)街道 、单位或社区(村)报告行程信息 ,包括姓名、联系方式、抵衢时间 、交通工具等 。抵衢后报备:若未提前报备,需在抵衢后第一时间主动联系所在社区(村)、单位或居住宾馆,补全报备信息并配合后续管控措施。
〖叁〗、高风险岗位人员应尽量避免出行 ,确需出行的须脱离工作岗位14天以上且持48小时内核酸检测阴性证明,并向所在单位报备。(以上出行要求针对跨省流动,中高风险地区调整后 ,对应出行政策将取消限制 。)浙江衢州进入政策:(一)对入境来衢返衢人员实施“7天集中隔离医学观察+3天居家健康观察”健康管理措施。
杭州有多少例
月11日21时-3月12日10时,杭州新增16例新冠肺炎确诊病例,均为轻型 ,具体信息如下:病例住址信息余杭区仁和街道三星路华联超市公寓:病例2病例2病例2病例3病例3病例3病例42,共7例。余杭区良渚街道纤石村高明桥:病例30,1例 。外市 ,每天乘坐公司班车往返:病例31,1例。
杭州市对2例无症状感染者的处置工作已全面展开,流调溯源 、排查管控及核酸检测等措施均高效落实,未发现新增阳性病例。密接与次密接排查管控情况截至26日9时30分 ,杭州市累计排查密切接触者767人、次密切接触者299人,所有相关人员均已落实集中隔离措施,且核酸检测结果全部为阴性。
月15日杭州报告的第3例新冠肺炎确诊病例为集中隔离人员王某某 ,女性,27岁,系浙江绿农生态环境有限公司职员 ,隔离期间6次核酸阴性后于15日检测阳性 。 具体信息如下:病例基本信息确诊病例王某某,女,27岁 ,现住址为滨江区玲珑府2幢,就职于浙江绿农生态环境有限公司(钱江世界时代广场2号楼39楼)。
月16日杭州有新增确诊病例,截至12时新增2例新冠肺炎确诊病例(轻型) ,具体情况如下:病例关系:新增的2例确诊病例为此前确诊病例盛某某的母亲和妻子。隔离情况:均于12月7日下午纳入集中隔离 。隔离期间多次核酸检测阴性,16日报告核酸检测结果阳性。
022年2月4日0-24时,杭州无新增本土确诊病例和无症状感染者。以下是详细情况说明:新增确诊病例:2例,均为之前境外输入的无症状感染者转确诊 ,与本土病例无关 。新增无症状感染者:1例,为韩国输入病例,已纳入集中隔离管理。
发表评论