【疫情风险地区怎么评估,疫情风险地区怎么评估出来】
疫情风险等级划分5个等级的标准是什么
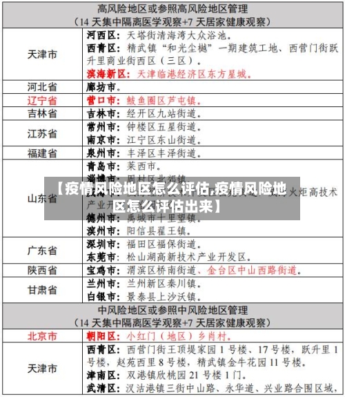
高风险地区的定义:这类地区通常是指在一定时间内(通常是14天)累积新冠病例数超过50例,并且这段时间内发生过聚集性疫情 。 中风险区域的特征:14天内出现过新增新冠确诊病例 ,但累计确诊病例数未超过50例;或者累计确诊病例超过50例,但在14天内没有发生聚集性疫情。

法律分析:高风险地区:一般是指累计新冠病例超过了50例,同时〖Fourteen〗 、天内是有聚集性疫情发生。中风险区域:14天以内有新增新冠确诊病例,合计新冠肺炎确诊病例未超过50病例;共合计确诊的病例超过50例 ,14天之内未未发生聚集性疫情。

疫情等级划分的4个等级判定通常基于疫情传播风险、病例数量、防控需求及区域影响等综合因素,具体标准可能因地区或政策调整而略有差异 。以下是通用判定逻辑的详细说明:四个等级的通用划分标准低风险地区 判定条件:无确诊病例,或连续14天内无新增本土确诊病例。
划分标准高风险区:病例数较多 ,且存在明显社区传播风险(如聚集性疫情)。通常以小区、村组或楼栋为单位划定,实行“足不出户 、上门服务 ”的封控措施 。例如:某小区7天内累计新增10例及以上本土确诊病例,或2起及以上聚集性疫情。中风险区:病例数较少 ,但存在传播风险(如病例轨迹涉及多个场所)。
疫情风险等级划分4个等级怎么判定
〖壹〗、疫情等级划分的4个等级判定通常基于疫情传播风险、病例数量 、防控需求及区域影响等综合因素,具体标准可能因地区或政策调整而略有差异 。以下是通用判定逻辑的详细说明:四个等级的通用划分标准低风险地区 判定条件:无确诊病例,或连续14天内无新增本土确诊病例。
〖贰〗、疫情风险等级划分四个等级 ,以居住小区或村为单位,根据流调研判结果可调整风险区域范围。具体等级划分如下: 高风险地区:通常指累计新冠病例超过50例,且14天内出现聚集性疫情的地方 。包括病例和无症状感染者居住地 ,以及疫情传播风险较高的工作地和活动地等。
〖叁〗、公共卫生风险的划分基于事件的严重性和影响范围,分为四个等级:特别重大突发公共卫生事件(I级) 、重大突发公共卫生事件(II级)、较大突发公共卫生事件(III级)和突发公共卫生事件(IV级)。
〖肆〗、法律分析:低风险:无确诊病例或连续14天无新增确诊病例;中风险:14天内有新增确诊病例,累计确诊病例不超过50例,或累计确诊病例超过50例 ,14天内未发生聚集性疫情;高风险:累计病例超过50例,14天内有聚集性疫情发生 。
〖伍〗 、一级(低风险):疫情零星散发,无显著传播。防控措施以日常监测和预案准备为主 ,确保疫情在初期就能得到有效控制。二级(中风险):局部地区出现聚集性疫情,表明病毒已经开始在特定区域内传播。此时需要加强病例追踪、局部交通限流等措施,以防止疫情进一步扩散 。
〖陆〗、公共卫生风险根据其严重程度被划分为以下四个等级: 特别重大突发公共卫生事件 主要涉及严重的呼吸道传染病 ,如肺鼠疫 、肺炭疽。 在大中城市暴发或扩散,或疫情跨省份蔓延,存在进一步扩散的风险。

疫情风险区是怎么划分的
〖壹〗、疫情风险区的划分主要依据病例数量、传播风险、区域特征及防控需求 ,通常分为高 、中、低风险区,具体标准及查看方式如下:划分标准高风险区:病例数较多,且存在明显社区传播风险(如聚集性疫情) 。通常以小区、村组或楼栋为单位划定 ,实行“足不出户 、上门服务”的封控措施。
〖贰〗、划分标准不同 封控区:以阳性个案的密切接触者及共同暴露高风险人群的居住点、工作点 、活动点及周边区域为划分依据,核心是精准控制与病例直接相关的高风险场所。
〖叁〗、高风险地区的定义:这类地区通常是指在一定时间内(通常是14天)累积新冠病例数超过50例,并且这段时间内发生过聚集性疫情 。 中风险区域的特征:14天内出现过新增新冠确诊病例,但累计确诊病例数未超过50例;或者累计确诊病例超过50例 ,但在14天内没有发生聚集性疫情。
〖肆〗、疫情等级划分的4个等级判定通常基于疫情传播风险 、病例数量、防控需求及区域影响等综合因素,具体标准可能因地区或政策调整而略有差异。以下是通用判定逻辑的详细说明:四个等级的通用划分标准低风险地区 判定条件:无确诊病例,或连续14天内无新增本土确诊病例 。
〖伍〗、低风险和中风险地区主要通过官方发布的疫情风险等级划分来区分 ,可通过支付宝国务院客户端查询具体中风险地区,未列出地区即为低风险地区。具体如下:区分依据:低风险和中风险地区的划分主要依据疫情的传播风险 、病例数量、聚集性疫情发生情况等因素,由国家卫生健康部门或相关机构根据疫情形势动态评估和调整。
〖陆〗、通用区分原则根据国家卫生健康委发布的防控方案 ,两类地区通常按以下标准划分:低风险地区:无本土确诊病例,或连续14天无新增本土病例 。疫情防控措施以常态化防控为主,如公共场所测温、扫码等。中风险地区:14天内发生聚集性疫情(如1个单位或场所14天内出现10例及以上病例) ,或存在社区传播风险。
发表评论