【最近疫情多地区有哪些,最近疫情中高风险地区最新名单】
全国近来有36个中风险地区,分别是哪些?
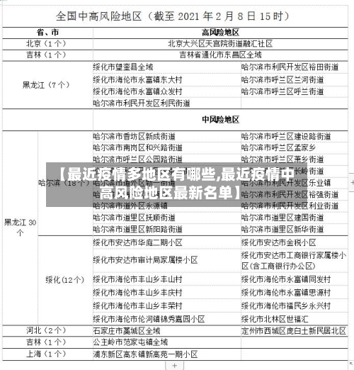
截至近来,国内共有2个高风险地区 ,76个中风险地区,主要分布在陕西省 、河南省、浙江省等地,以下为详细信息(数据不包括港澳台地区):高风险地区:具体地区名单会随疫情形势动态调整 ,可通过权威渠道实时查询。

截至当前,全国75个疫情中高风险地区名单暂未完整列出,但部分地区风险等级调整信息如下:云南省德宏傣族景颇族自治州陇川县景岭博郡建筑工地以北、勐宛山水建筑工地以西 、仁和医院和星云小区以南、勐宛南路延长线以东片区(即71网格)已调整为低风险区 。

高风险地区:北京大兴西红门镇升级为高风险地区。中风险地区:西城区展览路街道、大兴区清源街道升级为中风险地区 ,加上之前的中风险地区,近来北京共有33个中风险地区。此外,教育部发布了今年高考工作安排,具体内容如下:考点设置:发生过疫情的学校不能作为考点 。

个省份和新疆生产建设兵团无新确诊病例 、新死亡病例和新疑似病例。我国中等风险地区有22个 ,其中辽宁15个,安徽7个。辽宁省沈阳市和平区顺天社区780、82号楼独立院落被确定为银河市碧桂园、红红区繁新里社区、阳光100一期中等风险区 。
基孔肯尼雅病毒中国哪些地区有了
〖壹〗 、截至2025年,基孔肯雅病毒在中国主要活跃于南方部分省份 ,其中广东和云南的疫情较为突出。 广东地区:境外输入与本地传播并存 广东是疫情最集中的区域,2025年7月佛山发生境外输入继发聚集性疫情,累计病例2659例。此前 ,东莞、广州、茂名等地也报告过输入性或本地病例。
〖贰〗 、登革热和基孔肯雅热在我国主要集中在南方省份,北方存在输入性传播风险 。疾病流行区域分类根据传播风险和活跃程度,国内地区分为三类: I类地区:浙江、福建、广东 、广西、海南、云南。这些地区伊蚊活跃期长 ,本地病例多,聚集性疫情风险突出。例如广东东莞 、汕头等地近期存在传播风险 。
〖叁〗、本地感染风险极低:北京市疾控中心明确表示,北京市居民本地感染基孔肯雅热的风险极低。这意味着 ,在北京本地因自然环境因素导致的感染概率非常小。

全国疫情严重的地方有哪些
截至当前,全国75个疫情中高风险地区名单暂未完整列出,但部分地区风险等级调整信息如下:云南省德宏傣族景颇族自治州陇川县景岭博郡建筑工地以北、勐宛山水建筑工地以西 、仁和医院和星云小区以南、勐宛南路延长线以东片区(即71网格)已调整为低风险区 。
湖北省及其省会武汉。作为新冠疫情的爆发中心,湖北尤其是武汉在疫情期间面临极大的挑战。疫情初期 ,武汉成为病毒传播的主要源头,随后在湖北省内其他城市也有广泛传播 。因此,这一地区成为疫情防控的重点和难点。黑龙江省。黑龙江省在疫情期间也出现了较为严重的疫情 ,多个城市出现了聚集性疫情和社区传播 。
近来中国有八个城市疫情最严重。一,四川(成都)二,西藏(拉萨) ,三,广东(深圳)四海南(海口),五 ,内蒙古(赤峰),六,黑龙江(大庆)七 ,江西(吉安),八新疆(乌鲁木齐)。
近来疫情最严重的省 —— 现在国内新冠病毒最严重的地区是四川(成都)二,西藏(拉萨),三 ,广东(深圳)四海南(海口),五,内蒙古(赤峰)。近来为止数据显示 ,四川成都的疫情状况尤为严峻,新增病例129例,现有确诊病例为1520 。
广州本轮疫情最严重的地方 ,在海珠区,那里,有非常多的城中村。比如疫情较为集中的康乐村 ,1平方公里的面积,却挤满了超10万的人口。如果病毒携带者在通风不好的密闭空间里留下了大量的病毒,短时间内仍然停留在空气中 ,之后进入空间的人就可能被空气中停留的病毒以气溶胶传播的方式而被感染 。
甲流疫情的严峻程度会随时间动态变化,不同阶段严峻地区有所不同。甲流传播受多种因素影响,如人口密度、人员流动、气候条件 、防控措施落实情况等。在甲流流行期间,大城市由于人口高度密集、人员交流频繁 ,病毒传播几率大,像北京、上海 、广州等,可能出现较高感染率 ,疫情形势相对严峻 。
发表评论