【茂名疫情风险地区地图,茂名最新疫情防控】
茂名疫情最新消息(2022年3月)
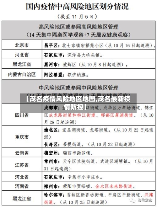
〖壹〗 、022年3月茂名疫情最新消息显示,当月茂名出现本土确诊病例及无症状感染者 ,茂南区公布阳性个案活动轨迹并划定封控、管控、防范区域,同时发布健康管理要求。 以下是具体信息:疫情情况新增病例:3月23日,茂名新增本土确诊病例1例 、本土无症状感染者1例 。

〖贰〗、022年3月27日茂名滨海新区发布疫情防控通告 ,主要内容包括划定封控管控区、严控聚集性活动 、开展核酸检测、限制人员流动、强调个人防护及信息管理,措施自当日起执行。

〖叁〗、022年3月24日起,茂名机场快线因疫情防控要求暂停运营 ,恢复时间另行通知。

〖肆〗 、至2022年3月28日广东省深圳,东莞,肇庆,佛山 ,汕尾,茂名,清远有疫情 。3月27日0-24时 ,全省新增本土确诊病例4例,深圳报告1例,东莞报告1例 ,肇庆报告2例。新增本土无症状感染者18例,深圳报告6例,佛山报告1例 ,汕尾报告1例,东莞报告3例,茂名报告1例 ,肇庆报告5例,清远报告1例。
〖伍〗、月30日茂名石化化工分部发生火灾,火势迅速被扑灭无人员伤亡;国务院提出2022年原油产量回升至2亿吨目标;上海等多地因疫情防控实施封路、停工停运措施,浙江 、江苏、安徽等地对集卡运输提出具体要求 。茂名石化化工分部火灾情况事故时间与地点:3月30日13时40分左右 ,茂名石化化工分部2日将3号炉分解起火。

茂名西站有疫情吗
有。通过查询茂名疫情防控中心显示:截止2022年11月18日,现有确诊339例,处于高风险地区 ,该地区西站有疫情。茂名西站,原为茂名站,站址在广东省茂名市茂南区油城 ,建于1959年,隶属中国铁路南宁局集团有限公司玉林车务段管辖 。
茂名西站不是高风险区。通过查询相关信息,截止到2022年11月24日 ,茂名地区近来没有高风险地区,均为低风险区,茂名西站也属于低风险区。防控政策:落实3天2检 ,倡导3天3检 。
茂名西站和茂名站不是同一个地方。茂名站是二合一车站,既有高铁线又有普铁线。茂名西站只办理普速客运和货运业务 。茂名西站,1958年10月建站,是茂名市第一个火车站。茂名站 ,原名茂名东站,1991年5月3日,开工建设;2016年9月10日 ,更名为茂名站。茂名西站距离茂名站10千米 。
茂名西站已在网上购票的,可直接刷身份证进站;未在网上购票的,可通过电话订票或前往车站售票窗口购票后进站。具体流程如下:已在网上购票的进站流程刷身份证进站:若已在互联网上购买车票 ,到达茂名西站后,可直接使用身份证原件验证身份后进站乘车,无需提前取票。
茂名属于低风险地区吗
属于低风险区 。最近14天有在沪居住史的来(回)何苗苗人员 ,须持48小时内核酸检测阴性证明,请主动到所在社区、单位 、宾馆报告,同时以何苗苗申报代码申报 ,按“7天居家隔离+7天居家健康监测”的健康管理措施进行控制(第14天进行核酸检测)。
需要。梧州,是广西壮族自治区下辖的地级市。梧州位于广西东部 。茂名,广东省地级市。位于中国南海之滨,地处广东省西南部。通过查询相关资料显示 ,梧州属于我国低风险地区,茂名属于我国中风险地区,从低风险地区到中风险地区 ,需要隔离 。
没有。根据茂名市疫情防控工作组公告显示,截止到2022年8月27日茂名市属于低风险地区,并没有封城 ,市民可正常出入茂名市,但规定广大市民群众非必要不得前往中高风险地区以及7天内出现本土疫情的县区。
不严重 。茂名,广东省地级市。地处中国南海之滨 ,广东省西南部,背靠祖国大西南。辖茂南区、电白区,代管高州市、化州市 、信宜市 。通过查询该市的疫情防控中心了解到 ,该市属于低风险地区,疫情不严重。该市居民可日常出行,做好个人防护,减少人员聚集。
茂名西站不是高风险区 。通过查询相关信息 ,截止到2022年11月24日,茂名地区近来没有高风险地区,均为低风险区 ,茂名西站也属于低风险区。防控政策:落实3天2检,倡导3天3检。
发表评论