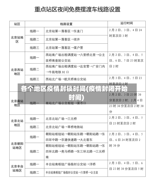
各个地区疫情封锁时间(疫情封闭开始时间)
新型冠状病毒时间线
〖壹〗、以下是新冠疫情的关键时间节点:2019年12月:中国湖北省武汉市出现不明原因肺炎病例,后确认为新型冠状病毒(SARS - CoV - 2)感染。这是新冠疫情最初被发现和确认的时间 ,为后续全球抗疫工作拉开了序幕 。2020年1月30日:世界卫生组织(WHO)宣布疫情为“世界关注的突发公共卫生事件”。

〖贰〗 、新冠疫情于2019年12月正式拉开序幕。疫情初期时间线 2019年12月,中国湖北省武汉市首次报告不明原因肺炎病例,这些病例后来被确认为由新型冠状病毒(SARS-CoV-2)引起 ,疾病命名为新冠肺炎(COVID-19) 。

〖叁〗、新冠疫情始于2019年12月。湖北省武汉市当时出现首批不明原因肺炎病例,经检测确定为新型冠状病毒引发。

〖肆〗、世界卫生组织于2020年3月11日正式宣布新冠疫情为全球大流行 。病毒传播的时间线分为三个阶段: 初期发现(2019年12月)中国武汉最早报告多起不明原因肺炎病例,研究者后来确认这些病例由新型冠状病毒引起。这一阶段以本地医院接诊为主 ,尚无显著跨国传播迹象。
〖伍〗 、当地医院随即启动传染病监测系统,12月31日武汉市卫健委正式发布疫情通报 。 世界确认:2020年1月30日,世界卫生组织依据《世界卫生条例》紧急委员会评估结果 ,宣布此次疫情构成世界关注的突发公共卫生事件(PHEIC)。
〖陆〗、疫情初期关键时间线 2019年12月8日:湖北武汉出现首例确诊的肺炎病例,患者表现为发热、咳嗽等症状。 2019年12月31日:武汉市卫健委首次公开发布通报,提及发现多例肺炎病例 ,但初期未明确病因 。

岘港关闭公共海滩,胡志明市三大居民区封锁,越南疫情加重,及时做好防护...
〖壹〗 、岘港关闭公共海滩关闭原因:由于疫情复杂发展,自上周五以来,岘港记录了24例新冠肺炎病例,此前一个多月没有发现新的社区传播 ,疫情形势“正在变得复杂”。6月9日重新开放公共海滩后,周五一名31岁男子被证实感染新冠肺炎病毒,结束了连续31天没有社区传播的情况 ,追踪和大规模检测后又记录23例相关感染病例。
〖贰〗、0月18日下午,胡志明市交通运输厅向有关部门提议,在安全适应和灵活有效控制疫情的前提下 ,应尽快恢复经济社会发展秩序,满足群众出行需求。此前,受疫情影响 ,胡志明市暂停了部分火车和轮渡运营,跨河客运站及内河客运码头也暂时封闭 。
〖叁〗、三大城市分别是河内 、胡志明市和岘港。以下是它们各自的特点:河内:越南的首都和政治中心,拥有悠久的历史和文化遗产 ,包括胡志明纪念堂、文庙、旧孟宗社和水上木桥。市内还有繁忙的街市 、寺庙和湖泊,是游客探索越南传统文化的好去处 。胡志明市(西贡市):越南最大的城市,也是经济、文化和教育中心。
〖肆〗、我认为越南风景区的景点有:芽庄海滩:白色沙滩与清澈海水构成的美景,是游泳和潜水的理想之地 ,同时沙丘和博物馆也增添了其魅力。下龙湾:作为世界自然遗产,其岩石地貌令人叹为观止,游艇游览、皮划艇和浮潜都是不容错过的体验 。
疫情期间各国封城的城市有哪些
西安市:2021年12月23日 ,因新冠疫情,西安市也实施了封城措施,以控制疫情的蔓延。吉林省:在疫情爆发期间 ,吉林省对全省实施了封锁措施,以遏制病毒的传播。其他城市:2022年,中国还采取了封城措施的城市包括郑州 、上海、深圳、东莞 、长春市和吉林市等 ,这些措施都是为了有效控制疫情 。以上信息是基于借鉴信息提供的,并可能随时间而有所变化。
柬埔寨“封城 ”状态:8月17日23时59分起至8月24日“封城”一周,刚解封。现有确诊:2124 累计确诊:90958 累计死亡:1841 缅甸“封城”状态:8月16日至29日实施“防疫封城令 ” 。
旧金山宣布封城 ,从周一午夜开始,持续三个星期。在4月7日之前,旧金山大区710万居民,除非看病等紧急事项 ,必须宅在家里。“封城”是具有法律意义上的行政命令,违令的居民要负法律责任。旧金山是美国第一个宣布封城的城市,预测其他大城市也会效仿 。
但6月中旬变异病毒Delta袭击 ,导致最大城市悉尼再次封城,预计至少持续到7月底。该市近来每天有100多个新冠病例,公众最初滥用居家规定 ,此后规定被收紧。由于90%以上人口未接种疫苗且疫苗供应缺乏,特别是辉瑞公司疫苗供应短缺,许多澳大利亚人今年下半年前都无法注射疫苗 ,官员称恢复正常生活需要时间 。
镜报:英国因疫情进入第二轮封锁,但英超比赛将照常进行
英国因疫情进入第二轮封锁,但英超比赛将按计划继续进行,联赛暂不停摆。以下是具体信息:封锁时间与范围:英国政府宣布自11月起实施为期一个月的第二轮全国封锁 ,持续至12月2日。封锁期间,酒店等非必要场所关闭,世界出行(非工作目的)被禁止,但国内因工作需要的出行及异地留宿仍被允许 。
新冠战争危险巅峰时间:香港需要即刻封锁港岛2022年2月15日最新版_百度...
〖壹〗、近来没有直接证据表明2022年2月15日香港处于新冠疫情“危险巅峰时间”并需要即刻封锁港岛 ,但当时疫情形势严峻,存在封锁讨论的背景。以下为具体分析:当时香港疫情的严峻形势病例增长趋势:从2022年2月11日至2月14日,香港本土新冠病例数量持续上升。
〖贰〗、年2月26日 ,道光帝收到广东巡抚怡良关于琦善将该岛擅与英人 、英军侵占香港岛并擅出伪示的奏折,即认定英军侵占香港岛是琦善越权私与造成的,谕称:“朕君临天下 ,尺土一民,莫非国家所有,琦善擅与香港 ,擅准通商,胆敢乞朕恩施格外, ”并下令将琦善革职锁拿解京 ,查抄所有家产 。
〖叁〗、这块租给英国的土地后来被称为香港新界。致此,英国通过刺刀、洋枪与大炮的野蛮征服,实现了对中国香港地区领土的占领。 英国在香港的殖民统治 建立港英政府,是英国在香港殖民统治的重要一环1843年6月26日 ,英国利用《南京条约》换文生效的时机宣布香港为英国直辖殖民地,派璞鼎查为首届香港总督 。
发表评论