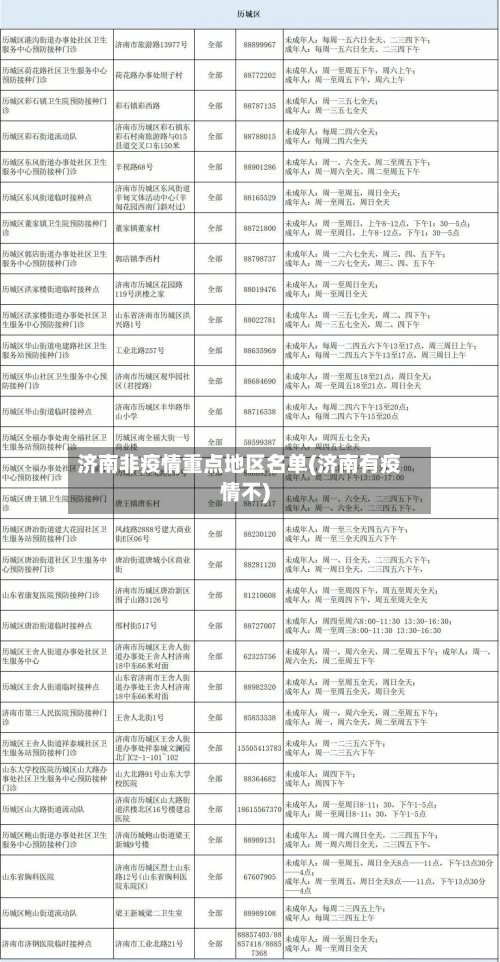
济南非疫情重点地区名单(济南有疫情不)
济南市是什么风险地区
〖壹〗 、022年济南全域为低风险地区 ,未封城,但部分区域实施封控管理,出入有所限制。具体如下:2022年济南疫情最新消息据济南市新冠肺炎疫情防控新闻发布会12日通报 ,济南市槐荫区报告的1名核酸检测阳性人员病毒毒株基因测序为奥密克戎BA.2,与济南市建筑工地疫情首发病例同源,相关流调溯源工作正在进行 。

〖贰〗、济南有疫情 ,济南分高风险区,中风险区和低风险区,每个区的情况不一样。济南的简介如下:济南 ,别称泉城,山东省辖地级市、省会 、副省级市、特大城市、济南都市圈核心城市,国务院批复确定的环渤海地区南翼的中心城市。截至2019年,全市下辖10个区 、2个县 ,总面积102445平方千米 。

〖叁〗、整个济南市属于低风险地区,没有中高风险区域,但济南属于重点地区 ,周边地市会对重点地区的人员和车辆有所限制。


山东省内跨市需要报备吗
不需要。通过查询烟台教卫显示,省内跨市“临时外出就医人员 ”一律取消备案手续,省内跨市发生的住院、普通门诊 、门诊慢特病费用直接联网结算 。省内异地就医的话 ,不需要备案,直接在医院里面结算就行了。如果是跨省异地的话,可以在参保地经办机构或者网上进行备案。
山东省内前往青岛可通过微信小程序“青岛报备”完成提前报备 ,具体流程如下:进入报备小程序打开微信,搜索小程序“青岛报备”并进入 。选取报备类型在小程序首页点击“省内来(返)青报备 ”选项,进入信息填写页面。
在本省就医是否需要报备需分情况讨论 ,多数情况下无需报备,但部分省份存在特殊要求。具体如下:多数省份已实现“省内无异地”湖北、浙江、四川等多个省份自2025年起全面推行“省内无异地”政策。患者持医保卡或医保电子凭证,可直接在省内联网定点医院、药店就医结算,无需提前办理备案手续 。
临沂去济南就医 ,不需要提前报备。政策背景:根据临沂市医疗保障局发布的信息,自2022年1月1日起,山东省内跨市就医(包括临时外出就医人员)已实现“免备案 、直接结算 ”。这一政策的出台 ,旨在方便参保人员跨市就医,减轻其就医负担 。具体规定:无需备案:临沂市民前往济南就医时,无需提前进行备案手续。
省内无疫情城市来济南需要提前3天报备 ,携带48小时核酸,抵达后做1次核酸检测。疫情实时变动,具体以目的地社区居委会的安排为准 ,建议大家来济返济前,询问市民热线再次确认疫情防控政策(电话0531-12345) 。
济南近来属于什么风险地区
〖壹〗、截止2022年4月21日最新数据显示,济南地区近来没有中、高风险区域 ,都是低风险地区。根据国务院联防联控机制有关规定,经综合评估研判,济南市委统筹疫情防控和经济运行工作领导小组(指挥部)决定,自2022年4月6日0时起 ,在济南市商河县划定封控区 、管控区、防范区。
〖贰〗、山东3个中风险地区分别是:济南市历城区 、济南市槐荫区、德州市德城区 。济南市历城区之所以被列为中风险地区,主要是因为在过去的14天内,该区域报告了若干起本地新冠肺炎确诊病例。这些病例的出现可能与人员流动、社区传播等多种因素有关。
〖叁〗 、河南的去山东济南火车站让不让下火车 —— 让 。截止到2022年11月7日属于高风险地区 ,济南属于中风险地区,河南的去山东济南火车站让下火车,但需要48消失的核酸检测报告 ,并进行隔离。今天济南火车站是低风险吗 —— 是。
〖肆〗、不封。济南是山东省辖地级市,国务院批复确定的环渤海地区南翼的中心城市 。根据最新疫情防控显示:截止到2022年9月24日,济南属于低风险地区 ,不需要封城。疫情期间做好个人防护,戴好口罩。
〖伍〗、不都是 。济南不都是高风险地区。截止2022年12月08日,济南共有低风险地区14处 ,高风险地区3757处。济南分高风险区,中风险区和低风险区,每个区的情况不一样 。有很多小区在封闭的。现在封控都很快,即封即解。
〖陆〗 、济南有高风险区 。通过查询相关公开信息显示 ,截止2022年12月10日13时,济南共有低风险地区14处,高风险地区3757处。疫情期间注意:不要上下或者内外反戴口罩 ,更不要戴口罩时露出口鼻,勤洗手洗手时尽量用流动的水,并使用肥皂或洗手液。
济南附近哪个城市现在是低风险城市
〖壹〗、可以 。截止到近来 ,山东省济南和淄博已经是低风险地区了,只需要手持48小时的核酸检测证明即可正常往返两地。近来山东的疫情已经得到了很好的控制,不需要担心往返问题。济南 ,别称泉城,山东省辖地级市、省会、副省级市 、特大城市、济南都市圈核心城市,国务院批复确定的环渤海地区南翼的中心城市。
〖贰〗、平谷区是北京市的低风险区域 ,因此从平谷区出发前往济南,不需要做核酸检测 。济南市也属于低风险区,因此自驾游过程中不会遇到需要核酸检测的情况。 北京自驾济南游玩攻略 行车路线全长约422公里,大约需要700元的花费。具体路线包括经过济南市的多条道路和高速公路 ,最终到达北京市 。
〖叁〗 、济南的各个地区不同,有高风险地区,也有低风险地区。滨州日报告新增无症状感染者连续12天下降 ,社会面连续10天“动态清零”,降至低风险地区。4月1日下午,滨州市召开第二十场疫情防控新闻发布会 ,副市长杜玉杰出席发布会,介绍全市新冠肺炎疫情防控工作有关情况,并回答记者提问 。
发表评论