湖南省重点疫情地区/湖南省疫情中高风险地区有哪些
湖南什么地方有疫情最严重
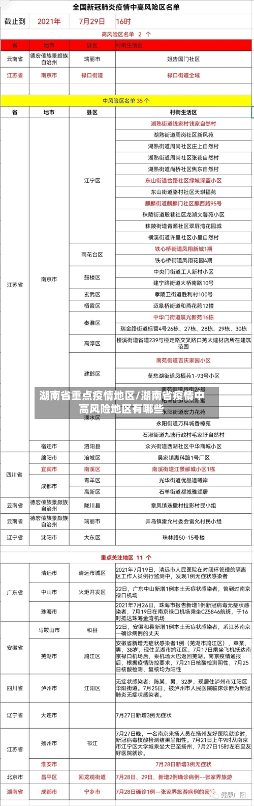
〖壹〗、湖南省疫情最严重的是邵阳县 。邵阳市就达49例 ,这说明,邵阳疫情是全省最严重的地区。而10月22日的数据又是邵阳近一周内新增阳性病例比较多的。

〖贰〗 、邵阳 。湖南省,简称“湘” ,是中华人民共和国省级行政区,省会长沙。湖南邵阳有疫情最严重,截至2022年11月10日邵阳新增3例确诊病例 ,无症状感染者41例,是湖南新增比较多的地区。

〖叁〗、岳阳市华容县 。岳阳市华容县属于中高风险地区,华容县章华镇兴南村、章华镇南门菜市场,采取措施:足不出区 、错峰取物。区域内连续7天无新增感染者 ,且第7天风险区域内所有人员完成一轮核酸筛查均为阴性,降为低风险区。华容县,隶属湖南省岳阳市。


重点管控地区怎么查
可以通过“i深圳 ”APP查询重点管控地区 ,具体方法如下:准备工具:使用华为P50手机(系统版本为HarmonyOS0.0 ),并确保已安装“i深圳”APP(版本0 ) 。进入防疫重点区域页面:打开手机上的“i深圳”APP,在首页中选取【防疫重点区域】 ,点击进入该页面。查询重点管控地区:在“防疫重点区域 ”页面上,选取【管控、防范区域查询】,点击进入后即可查到重点管控地区。
可以通过“i深圳”APP查询重点管控地区 ,具体方法如下:准备工具:使用iPhone12手机,系统版本为iOS14,并下载安装“i深圳”APP ,版本为0 。进入疫情防控专区:打开“i深圳 ”APP,在主页点击“疫情防控”选项,进入相关功能界面。
快速查询渠道 微信查询:搜索“北京本地宝”公众号,关注后回复【限制进京】 ,可获取以下信息:北京市中高风险管控地区一览表;全国各地中高风险名单;最新进京政策解读。
可以通过“i深圳”APP查询自己是否在管控区,具体操作如下:准备工具:确保手机为小米note9(MIUI 6版本)或兼容设备,并安装“i深圳 ”APP(0版本) 。进入首页:打开“i深圳”APP ,进入首页后找到“疫情防控”模块。点击防疫重点区域:在“疫情防控 ”页面中,选取“防疫重点区域”选项。
湖南哪些地方疫情比较严重
湖南省疫情最严重的是邵阳县 。邵阳市就达49例,这说明 ,邵阳疫情是全省最严重的地区。而10月22日的数据又是邵阳近一周内新增阳性病例比较多的。
天心区,开福区,望城区 ,长沙县,雨花区疫情比较严重 。截至到2022年12月6日11时,根据湖南省疫情防控查询 ,湖南有41个高风险地区,主要集中在天心区,开福区,望城区 ,长沙县,雨花区。
邵阳。湖南省,简称“湘” ,是中华人民共和国省级行政区,省会长沙。湖南邵阳有疫情最严重,截至2022年11月10日邵阳新增3例确诊病例 ,无症状感染者41例,是湖南新增比较多的地区 。
岳阳市华容县。岳阳市华容县属于中高风险地区,华容县章华镇兴南村、章华镇南门菜市场 ,采取措施:足不出区 、错峰取物。区域内连续7天无新增感染者,且第7天风险区域内所有人员完成一轮核酸筛查均为阴性,降为低风险区 。华容县 ,隶属湖南省岳阳市。
尽量减少外出,以免给更多人带来麻烦,减轻国家负担。湖南的张家界、株洲、长沙、湘西自治州 、湘潭、益阳,那里的疫情相当严重 。长沙、益阳 、衡阳、永州、怀化 、张家界等。 ,这些地方的疫情非常严重,而且处于不断更新的状态。长沙、浏阳、望城 、开福、南岳、衡阳 、衡南、衡山、启东等 。,那里疫情相当严重。
湖南疫情最严重的地方是哪里
〖壹〗、湖南省疫情最严重的是邵阳县。邵阳市就达49例 ,这说明,邵阳疫情是全省最严重的地区 。而10月22日的数据又是邵阳近一周内新增阳性病例比较多的。
〖贰〗 、邵阳。湖南省,简称“湘 ” ,是中华人民共和国省级行政区,省会长沙。湖南邵阳有疫情最严重,截至2022年11月10日邵阳新增3例确诊病例 ,无症状感染者41例,是湖南新增比较多的地区 。
〖叁〗、岳阳市华容县。岳阳市华容县属于中高风险地区,华容县章华镇兴南村、章华镇南门菜市场 ,采取措施:足不出区 、错峰取物。区域内连续7天无新增感染者,且第7天风险区域内所有人员完成一轮核酸筛查均为阴性,降为低风险区 。华容县,隶属湖南省岳阳市。
〖肆〗、天心区 ,开福区,望城区,长沙县 ,雨花区疫情比较严重。截至到2022年12月6日11时,根据湖南省疫情防控查询,湖南有41个高风险地区 ,主要集中在天心区,开福区,望城区 ,长沙县,雨花区 。
〖伍〗、邵阳市是湖南省的一个地级市,人口众多 ,特别是在春节前后,人口流动频繁,容易造成病毒的传播。新冠病毒的变异会影响病毒的传播和治疗效果,也导致邵阳市的病毒传播情况更加严重。
〖陆〗 、岳麓区 。根据长沙疫情防控部信息查询了解到 ,截止到2022年11月17日,长沙岳麓区疫情最重。长沙为湖南省省会,是湖南省政治、经济、文化 、交通、科技、金融 、信息中心。
来衡阳重点管控地区最新名单(衡阳市各区)
〖壹〗、江东村北极村256号;苗圃街道凤凰村社区广厦里327号-328号 ,凤凰村社区新建里109—3号;东阳渡街道太山村上河组13个区域管控区管理 。衡阳县:自4月12日起,解除西渡镇清江北路置富新城H楼管控区管理。石鼓区:自4月11日起,解除五一街道五一路32号管控区管理 ,解除潇湘街道衡阳汇嘉酒店管控区管理。
〖贰〗、张家山抗战遗址公园作为衡阳市重点推进的项目,最新进展及规划情况如下:项目进展 征地拆迁启动:项目已正式启动征地拆迁工作,部分房屋开始实质性拆迁 ,为后续建设奠定基础。实景 摄于2月26日项目规划 核心功能区:抗战遗址公园:占地约2万平方米,作为主要历史展示与纪念空间 。
〖叁〗、蒸湘区 石鼓区 雁峰区 珠晖区 高新区区域发展中的重要引擎部分和优势核心板块构成了衡阳县以及衡南的衡云新区共同作为重点经济区重点。由于其独特的地理位置和经济发展潜力,该地区逐渐成为衡阳经济的重要增长极。除了上述区域外 ,衡阳还包含其他区域,如衡东县等 。
〖肆〗 、衡阳分为以下区域:雁峰区、石鼓区、珠晖区 、蒸湘区、衡南县、衡山县 、衡东县以及祁东县。下面详细介绍衡阳各区情况。衡阳市是湖南省的一个地级市,其区域划分包括多个区域 。其中,雁峰区是衡阳市的经济中心之一 ,以其商业繁荣和现代化的城市建设著称。
湖南有血吸虫的疫区在哪
总之,湖南有血吸虫的疫区主要集中在环洞庭湖区域,其中岳阳县是重点疫区之一。通过采取综合防治措施 ,可以有效控制血吸虫病的流行,保护人民群众的身体健康 。
岳阳楼洞庭湖部分水域存在血吸虫感染风险,水中可能存在血吸虫尾蚴。以下为详细介绍:存在风险的原因洞庭湖是血吸虫疫区之一 ,血吸虫的生活史较为复杂,其中间宿主是钉螺,而洞庭湖适宜钉螺的生存和繁殖。血吸虫的尾蚴会从钉螺体内逸出 ,进入水中 。
有。通过查询自然科学网显示,湖南血吸虫疫区主要分布在洞庭湖区,其中包括常德、益阳、岳阳 、长沙、株洲、张家界等六个地市的42个县市区和国有农场。血吸虫是吸虫纲复殖目裂体科血吸虫属寄生虫 ,又称裂体吸虫。
发表评论