湖北省疫情地区风险(湖北省疫情风险地区分类表)
湖北省高风险地区名单一览湖北省高风险地区名单一览表最新
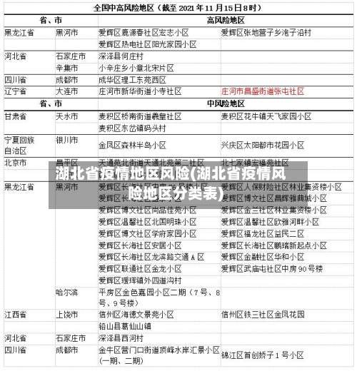
湖北省高风险地区名单截至2022年11月22日11:30 ,湖北省有高低风险地区,在武汉、潜江和黄冈。

湖北省高低风险地区名单截至2022年11月23日9:00,湖北省有高低风险地区 ,在武汉 、潜江、黄石和黄冈 。

湖北省高低风险地区名单截至2022年11月22日11:30,湖北省有高低风险地区,在武汉、潜江和黄冈。

湖北省高低风险地区名单截至2022年11月17日9:00,湖北省有高低风险地区 ,在武汉和黄冈。
湖北省哪些地方属于高风险区
湖北省高低风险地区名单截至2022年11月22日10:00,湖北省有高低风险地区,在武汉和黄冈 。
湖北省高低风险地区名单截至2022年11月22日11:30 ,湖北省有高低风险地区,在武汉 、潜江和黄冈。
现在湖北哪些地方是高风险区 湖北省中风险市县降至4个,高风险地区只剩武汉市。
是。鄂州 ,旧称吴都、古武昌,湖北省下辖地级市,是著名的“百湖之市 ”、“鱼米之乡” ,湖北鄂州是高风险地区,是有疫情的,高风险区 ,为感染者居住地以及活动频繁且疫情传播风险较高的工作地和活动地等区域,一般以单元、楼栋为单位划定 。

湖北武汉是中高风险地区吗
不是。截止近来,武汉无中风险。均为低风险地区 。
武汉市东西湖区由中风险调整为低风险。至此,湖北所有县(市 、区)均为低风险地区。其中 ,4月18日,随着武汉市城区整体调整为低风险,湖北全省一度已无中高风险地区 。5月10日 ,出现散发性病例的武汉东西湖区被调整为中风险地区。
月13日中国高风险地区为吉林省吉林市的舒兰市,中风险地区则包括湖北省武汉市东西湖区、吉林省吉林市丰满区、辽宁省沈阳市苏家屯区。6月14日,国务院疫情风险等级查询显示北京市丰台区花乡地区升级为高风险地区 。
湖北疫情高中低风险地区划分
〖壹〗 、全国疫情等级区域主要针对湖北省、北京市以外的地方 ,以县级为单位,依据疫情严重程度划分为低风险地区、中风险地区和高风险地区三类,具体划分标准及对应防控策略如下:低风险地区实施“外防输入”策略 ,全面恢复生产生活秩序。
〖贰〗 、高风险区域:指的是累计新冠病例超过50例,同时〖Fourteen〗、天内是有聚集性疫情出现。中风险区域:14天内有新增加确诊病例,且累计新冠肺炎确诊病例不会超过五十例;合计新冠确诊病例超过了50例 ,14天内未出现聚集性疫情 。低风险地区:无确诊的病例,或者持续14天没有新增加确诊的病例。
〖叁〗、高风险地区:累计病例超过50例,14天内有聚集性疫情发生为。
〖肆〗 、法律分析:所谓分区分级精准复工复产就是对湖北省、北京市以外的地方依据疫情严重程度,以县级为单位划分为低风险地区、中风险地区和高风险地区三类。
〖伍〗 、低中高风险等级划分标准低风险:无确诊病例或连续14天无新增确诊病例;中风险:14天内有新增确诊病例 ,累计确诊病例不超过50例,或累计确诊病例超过50例,14天内未发生聚集性疫情;高风险:累计病例超过50例 ,14天内有聚集性疫情发生 。
2022湖北省高风险地区和低风险地区名单一览
〖壹〗、湖北省高低风险地区名单截至2022年11月22日11:30,湖北省有高低风险地区,在武汉、潜江和黄冈。
〖贰〗、湖北省高低风险地区名单截至2022年11月23日9:00 ,湖北省有高低风险地区,在武汉 、潜江、黄石和黄冈。
〖叁〗、截至2022年11月25日9:00,武汉东西湖区有高低风险地区 ,共63处高风险,1处低风险 。
〖肆〗 、高风险区名单:路口镇戚家岭村:6组。西湖街道珠明山社区:嘉豪金时代小区1栋1单元、4栋1单元。东湖街道长圻廖社区:6组;汪家墩社区:1组;长江社区:1组、2组 、3组、5组、6组,天宏商贸城;余家湾社区:4组;邢家湾社区:1组 、4组 。
〖伍〗、截至2022年8月17日10时 ,湖北省现1个高风险地区、1个中风险地区。
〖陆〗 、_口区高低风险地区名单截至2022年11月24日10:00,武汉市有高低风险地区,在江夏区、经开区、黄陂区、汉阳区 、江岸区、江汉区、东西湖区 、_口区、武昌区、洪山区。
发表评论