疫情风险地区江苏常州(常州防疫风险等级)
速看:江苏13市国庆出行要求,全国防疫政策如此查询!
江苏省各市出行防疫要求南京建议不要去中高风险地区,非必要不前往已有阳性感染者报告的城市 。离宁须携带48小时内核酸检测阴性证明和行程码、健康码 ,主动向社区或单位报备。低风险区来(返)宁人员需48小时内核酸阴性报告,7天跟踪健康监测。外省来(返)宁人员抵宁后1两小时内落地检,3天内再检一次,避免聚集。

第一步:进入防疫包专区打开支付宝APP ,点击顶部搜索框,输入关键词“防疫出行”,在搜索结果中选取“出行防疫服务包 ”并点击进入 。该专区整合了国庆期间出行所需的防疫核心功能 ,无需跳转多个页面。

政策查询国庆假期出行前,可通过国务院客户端小程序上线的“各地疫情防控政策措施”查询服务,了解出发地和目的地的最新防疫政策措施 ,该服务由31个省(自治区 、直辖市)和新疆生产建设兵团联防联控机制提供相关数据,1分钟即可获取信息。
南京本地宝查询:微信搜索公众号“南京本地宝”,关注后在对话框回复“进出苏” ,即可一键查看各种交通方式进出江苏的最新疫情防控政策 。该渠道信息更新及时,能满足对最新政策了解的需求。
支付宝上线了国庆出行防疫包专区入口,用户可通过以下步骤进入并使用相关功能:进入方式 打开支付宝APP ,点击顶部搜索框,输入关键词“防疫出行 ”,点击搜索结果中的“出行防疫服务包”即可进入专区。

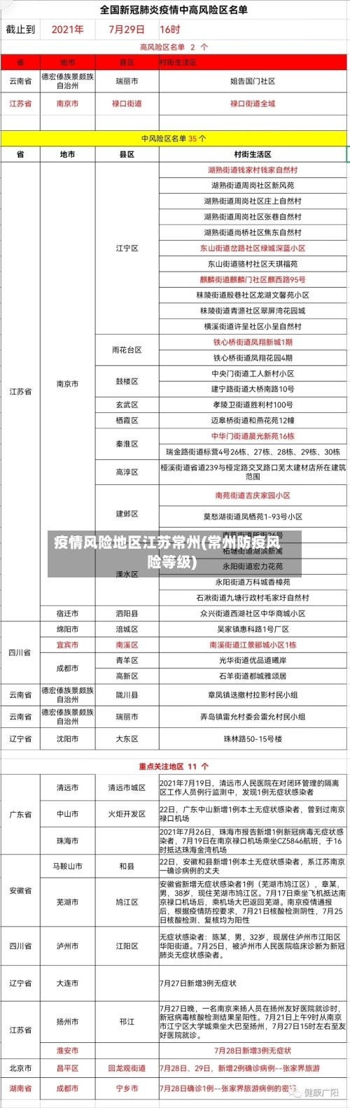
江苏疫情最新消息(2021)
〖壹〗、截至2021年11月5日更新,江苏疫情最新情况如下:新增病例情况 11月4日:新增境外输入无症状感染者1例 ,无新增本土病例 。11月3日:新增本土确诊病例3例,由常州市报告。现存病例情况 在定点医院隔离治疗的确诊病例共5例,其中本土病例3例、境外输入病例2例。接受医学观察的无症状感染者共3例 ,其中本土1例、境外输入2例 。
〖贰〗 、当日疫情数据根据江苏省卫健委2021年12月16日发布,12月15日0-24时,江苏省未新增本土或境外输入确诊病例 ,也未新增无症状感染者。现存病例情况 确诊病例:在定点医院隔离治疗3例,其中本土病例1例、境外输入2例。无症状感染者:接受医学观察9例,其中本土3例、境外输入6例 。
〖叁〗 、021年江苏省疫情最早于11月2日出现 ,具体情况如下:疫情发现时间与通报情况:2021年11月2日,江苏省常州市接外省市协查通知及发热门诊监测发现,常州市第一人民医院报告新冠病毒核酸检测阳性人员1名、市第三人民医院报告新冠病毒核酸检测阳性人员2名。
〖肆〗、月17日0-24时 ,江苏新增本土确诊病例1例,新增本土无症状感染者3例,具体情况如下:新增本土确诊病例:1例,由南京市报告 ,近来在定点医院隔离治疗。新增本土无症状感染者:3例,其中徐州市1例,苏州市2例 ,均在定点医院接受隔离医学观察。此外,当日解除隔离医学观察的无症状感染者46例(均为本土) 。
〖伍〗 、为严格落实“外防输入、内防反弹”的防控策略,有效控制和降低疫情传播风险 ,曲阜市疾控中心向广大居民发出如下紧急提醒∶现居住于我市,2021年7月6日以来到过江苏省南京市的人员,要及时主动向所在社区、单位报备 ,并配合做好排查检测 、健康管理等工作。
常州市现在属于什么风险地区
〖壹〗、常州不是中高风险地区。截止2022-10-3010:15:27最新数据显示,常州地区近来没有低、中 、高风险区域,都是常态化防疫控区 。
〖贰〗、不是。通过查询常州市疫情防控局官方网站资料显示:截止到2022年12月9日 ,常州市全域是处于常态化管理的,所以并不是中高风险地区的,但是市民在外出时,仍需要佩戴好口罩 ,做好防护措施。
〖叁〗、恢复了 。常州属于低风险地区,多家快递公司获悉,除部分未解封高风险区域仍无法派送快件外 ,郑州其他区域已恢复正常派送。常州市位于江苏南部,地处长三角中心地带,与南京、上海等距相望。其地处长江以南 、太湖北滨 ,与苏州、无锡联袂成片、构成苏锡常都市圈 。
全国跨省出游,这些地区不再查验核酸
近来全国多地针对跨省出游的低风险地区人员已不再查验核酸阴性证明,具体地区及政策如下:江苏多地:6月25日及26日,南京 、徐州、常州、苏州 、连云港等多地调整防疫政策 ,对低风险地区或全域低风险地区来(返)人员自由流动。
暑期跨省出行,江苏多地及海南部分地区对特定人员不再查验核酸证明,具体如下:江苏多地政策调整概况:6月25日及26日 ,江苏南京、徐州、常州 、苏州、连云港等多地调整防疫政策,对低风险地区或全域低风险地区来(返)人员实行自由流动措施。
全国多地调整疫情防控措施,跨区出行不再查验核酸和健康码,也不再开展落地检 ,但特殊场所如养老院、福利院等仍需查验 。具体到郑州,有以下出行政策调整:优化查验措施密闭场所:KTV 、游戏厅、洗浴足浴、美容场所、剧本杀 、麻将馆(棋牌室)、网吧等密闭场所不再查验48小时内核酸检测阴性证明和健康码。
多地已发文不再查验核酸报告,部分地区还取消了健康码查验和“落地检 ”要求。具体如下:山东:取消交通场站、港口码头 、高速卡口等场所强制性核酸检测“落地检”要求 ,公园、景区、服务区等公共场所,乘坐地铁 、公交、出租车等公共交通工具,不再查验健康码和核酸检测阴性证明。
常州到上海需要隔离吗?
〖壹〗、近来从常州到上海是否需要隔离 ,取决于常州当地的风险等级情况以及个人健康状况,若常州有中风险地区,来自中风险地区人员需14天严格社区健康管理;高风险地区人员需14天集中隔离健康观察;低风险地区人员无需隔离 。
〖贰〗 、常州到上海浦东机场送人 ,当天回到常州是不需要隔离的。
〖叁〗、这就要看常州金坛儒林镇是否中高风险区,如果是中高风险地区,就算你有48小时核酸检测报告单 ,囚上海是会耍隔离的,如果有不是中高风险区,只要你有本人的核酸检测报告单郭行了。
发表评论