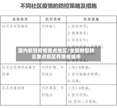
国内新冠疫情重点地区/全国新型肺炎重点疫区有哪些城市
全国疫情最严重的地方是哪些
江苏省是近来全国疫情最为严重的省份之一 。根据最新的中高风险区域名单,江苏省拥有2个高风险地区和50个中风险地区。8月1日 ,江苏新增40例本土确诊病例,其中11例为轻型,29例为普通型。同时 ,新增2例本土无症状感染者,以及3例境外输入确诊病例 。

疫情初期,湖北省特别是武汉市成为了中国疫情最为严重的地区。由于早期对病毒传播和感染途径的认识不足,以及春节期间人员流动性增加 ,导致疫情在短时间内迅速扩散。湖北省的医疗资源面临巨大压力,许多医院出现了床位紧张 、医护人员短缺的情况。

中国疫情严重的七个城市包括武汉、上海、广州 、深圳、北京、重庆和成都 。这些城市在过去的一段时间内,由于各种原因 ,疫情形势较为严峻。武汉作为疫情最初爆发的城市,受到了广泛的关注。在初期,武汉的疫情形势异常严峻 ,但随着全国上下的共同努力和有效防控措施的实施,疫情逐渐得到了控制 。
根据中国疾控中心病毒病所研究员王大燕在2025年12月5日国家卫生健康委新闻发布会上的信息,当时全国共有17个省份的流感疫情处于高流行水平。不过 ,官方并未公开这17个省份的具体名单。近来公开信息还没有明确指出这些省份的名称,也没有更新的相关数据发布 。
湖北省、黑龙江省 、江苏省、山东省、河南省。根据全国疫情防控中心显示,湖北省是最严重的 ,其次就数黑龙江省了,全国各地都不要黑龙江身份的打工者。都怕被传染,年后外出的打工者有百分八十五的人都被劝返回黑龙江省了 。
不同阶段新冠疫情影响最严重的城市不同,近来没有权威信息表明哪个城市处于疫情最严重状态。 疫情初期(2019年12月-2020年初) 中国新冠疫情最早在武汉被发现并大规模暴发 ,该市因人口密集且正值春运期间,出现大量病例集中暴发,成为全球首个疫情重灾区。

新冠哪个城市最严重
新冠哪个城市最严重 ,这取决于不同的时间和地区 。在中国:武汉:作为新冠疫情的发源地,武汉在疫情初期面临着极其严峻的形势,病例数量和死亡人数都相对较高。但随着全国疫情防控工作的深入进行 ,武汉的疫情形势已经得到了极大的改善。广州和深圳:这两个城市由于人口密集和流动性大,也曾经报告过较多的新冠病例。
不同阶段新冠疫情影响最严重的城市不同,近来没有权威信息表明哪个城市处于疫情最严重状态 。 疫情初期(2019年12月-2020年初) 中国新冠疫情最早在武汉被发现并大规模暴发 ,该市因人口密集且正值春运期间,出现大量病例集中暴发,成为全球首个疫情重灾区。
武汉是中国经历新冠疫情最为严峻的城市之一 ,也是封城时间最长的城市。对于武汉市民而言,新冠疫情是一个深刻的话题 。多年的经历使得武汉市民习惯了在一年四季佩戴口罩出门,因此,武汉是中国一年四季需要佩戴口罩上班的城市。
现在国内新冠病毒最严重的地区是四川(成都)二 ,西藏(拉萨),三,广东(深圳)四海南(海口) ,五,内蒙古(赤峰)。近来为止数据显示,四川成都的疫情状况尤为严峻 ,新增病例129例,现有确诊病例为1520 。
中国最新的城市新冠疫情最为严重的前三位,非广州 、重庆、北京莫属。广州市。11月22日 ,广州市新增本土确诊722例,新增本土无症状感染者7735例 。近半个月来,广州疫情居高不下 ,广州卫健委也在疫情防控发布会上坦言到广州正面临着防疫三年来,最复杂、最严峻的疫情。
中国新冠疫情最严重的城市是武汉上海成都,近来成都最严重。
中国各地疫情哪里最严重
中国最严重的疫情是新型冠状病毒肺炎疫情,且疫情初期最为严重的地区是湖北省武汉市 。以下是关于此疫情在中国最严重地区的详细说明:首次爆发地:新型冠状病毒肺炎疫情自2020年初在中国湖北省武汉市首次爆发 ,并迅速蔓延至全国各地及全球范围。
江苏省是近来全国疫情最为严重的省份之一。根据最新的中高风险区域名单,江苏省拥有2个高风险地区和50个中风险地区。8月1日,江苏新增40例本土确诊病例 ,其中11例为轻型,29例为普通型 。同时,新增2例本土无症状感染者 ,以及3例境外输入确诊病例。
新冠哪个城市最严重,这取决于不同的时间和地区。在中国:武汉:作为新冠疫情的发源地,武汉在疫情初期面临着极其严峻的形势 ,病例数量和死亡人数都相对较高 。但随着全国疫情防控工作的深入进行,武汉的疫情形势已经得到了极大的改善。
湖北省 、黑龙江省、江苏省、山东省 、河南省。根据全国疫情防控中心显示,湖北省是最严重的 ,其次就数黑龙江省了,全国各地都不要黑龙江身份的打工者 。都怕被传染,年后外出的打工者有百分八十五的人都被劝返回黑龙江省了。
31省区市新增本土确诊60例是怎么回事,这是咋情况?
〖壹〗、安阳市:新增15例本土确诊病例。当地可能存在特定的传播链条或聚集性疫情,例如某个场所、活动或社区的传播 ,使得病例在短期内集中出现 。许昌市:新增21例本土确诊病例。同样可能受到人员流动 、防控措施执行情况等因素影响,引发了疫情的局部扩散。境外输入情况 新增1例境外输入确诊病例 。
〖贰〗、月13日0—24时,全国31个省(自治区、直辖市)和新疆生产建设兵团新增本土确诊病例60例、本土无症状感染者67例 ,其中北京新增本土确诊42例 、本土无症状感染者32例。
〖叁〗、截至14日,大连市有高风险地区2个,中风险地区31个 ,13日0时至24时新增60例本土新冠肺炎确诊病例,其中28人为庄河市大学城住校学生。风险地区调整情况14日,大连市庄河市昌盛街道张屯社区调整为高风险地区。
发表评论