重点地区疫情防控提醒(重点疫区管控)
疫情防控的通知5篇
疫情防控的通知 篇1 各设区市、赣江新区疫情防控指挥部,省疫情防控指挥部各成员单位 ,省直有关卫生健康单位: 近期,国内多地报告新冠肺炎本土确诊病例或无症状感染者,为巩固全省防控成果 ,保障公众身体健康,现就加强常态化疫情防控工作通知如下: 强化个人防护措施。

公司疫情防控告知书模板(精选5篇)(篇一) 《通知》要求,本部各部门 、所属各单位 ,一是员工近期不得前往疫情中高风险地区;二是要加强人员管理,减少聚集聚会;三是要压实主体责任,确保安全稳定;四是要强化物资储备 ,做到有备无患;五是要做好个人防护,培养良好习惯;六是要加强组织领导,认真履行职责 。
自新冠肺炎疫情以来,我院认真贯彻落实___关于做好疫情防控工作的系列重要指示精神 ,把人民群众生命安全和身体健康放在第一位,在县委县政府和县卫健委的统一领导下,坚定信心 ,同舟共济,科学防治,精准施策有序开展疫情防控工作 ,以责任和担当筑起了疫情防控的“铜墙铁壁”,现已取得了阶段性成效。
关于发布疫情防控工作相关要求通知范文(篇一) 各乡镇党委、人民政府,县委各部门 ,县直、驻县各单位,各人民团体: 20xx年x月x日,xx市xx县对“应检尽检 ”人员进行定期检测中 ,发现x例新冠肺炎无症状感染者。
疫情防控通知公告简短范文(篇一) 通过全市上下的共同努力,我市疫情联防联控 、群防群控效果逐步显现 。当前,随着企业复工复产的陆续推开,返岗人员的逐步增多 ,人员流动日趋频繁,疫情防控工作面临诸多新形势新挑战。
篇一:春节疫情防控工作安排通知范文 近期,世界疫情持续高位流行 ,国内疫情呈现局部高度聚集和全国多点散发态势。春节将至,人员流动更加频繁,为有效控制疫情输入风险 ,确保广大市民度过一个健康平安的节日,现就相关防控措施通告如下: 严格出行管理 。

泗水县疾控中心发布疫情重点地区来泗返泗人员健康提醒
保障广大人民群众身体健康,泗水县疾控中心向广大市民再次发出紧急健康提醒:严格落实防控措施近期从江苏南京、云南德宏州等疫情重点地区来泗返泗人员要自觉遵守我县疫情防疫政策 ,请主动向所在社区报备,并配合做好核酸检测、健康管理等工作。
为科学精准防控疫情,严防疫情输入 ,泗水县疾控中心发布健康提醒:0111月27日以来有江苏省无锡市,陕西省西安市旅居史以及与确诊病例或无症状感染者活动轨迹有交集重叠 、同时空伴随人员,请第一时间主动向所在单位、社区、入住酒店报备个人信息,落实核酸检测 、医学观察等疫情防控措施。
关于发布新冠病毒阳性病例密切接触者张某、张某丰、马某、段某俊活动轨迹的公告2021年10月28日17时 ,泗水县疾控中心接到协查函,张某 、张某丰、马某、段某俊4人因与确诊病例10月16日同车厢乘坐K42次列车,被判定为密切接触者 。泗水县疾控中心立即对张某 、张某丰、马某、段某俊开展全面排查和管控。
借鉴济宁市疾控中心的政策关于元旦春节期间跨市出行和入济返济人员落实社区疫情防控措施的通告 ,之后公布后也会第一时间更新的哦~济宁市外返乡人员返回前跟社区报备,这样也能询问社区的最新防疫政策,具体以社区实际为准。
4月15日宝鸡疾控发布疫情防控重要提醒
〖壹〗 、月15日宝鸡疾控发布的疫情防控重要提醒内容如下:减少跨区域流动与来返报备:广大市民需保持高度警惕 ,尽量减少跨区域流动。及时劝导外省和省内有本土疫情地区的亲朋好友,近期暂缓来宝返宝 。
〖贰〗、隐瞒病情与行程信息:隐瞒病情、瞒报行程信息(尤其是重点地区旅居史) 、隐瞒与确诊病例或疑似病例密切接触史的,违反《治安管理处罚法》第五十条 ,处警告或200元以下罚款;情节严重的,处5日以上10日以下拘留,可并处500元以下罚款。
〖叁〗、月15日已经解封了。4月15日15时 ,国务院联防联控机制召开新闻发布会,介绍做好重点场所重点单位重点人群疫情防控工作情况 。会上,中国疾控中心环境所所长施小明表示,养老院是特殊单位 ,需要重点考虑和照顾。
〖肆〗、核心信息梳理北京疫情已得到控制 发布人:中国疾病预防控制中心流行病学首席专家吴尊友(下午发布会)。核心内容:北京疫情已得到有效控制,但病例增长曲线会延续一段时间,存在“拖尾现象” ,即感染人数不会立即归零,需保持战时状态 。
〖伍〗 、安徽疾控提醒:6月需重点防控新冠肺炎、发热伴血小板减少综合征、手足口病、布鲁氏菌病及食源性疾病,具体防护措施如下:新冠肺炎防控 减少非必要出行:避免前往中高风险地区及疫情发生地 ,出行前了解目的地防疫政策,全程做好个人防护,监测健康状况 ,出现异常及时就诊。
疫情防控通知公告简短范文(集锦6篇)
〖壹〗 、疫情防控通知公告简短范文(篇一) 通过全市上下的共同努力,我市疫情联防联控、群防群控效果逐步显现。当前,随着企业复工复产的陆续推开 ,返岗人员的逐步增多,人员流动日趋频繁,疫情防控工作面临诸多新形势新挑战 。
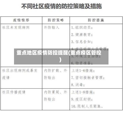
〖贰〗、社区疫情防控通知格式范文(精选8篇)(篇一) 公司各单位: x月x日,xx省新型冠状病毒肺炎疫情防控工作指挥部疫情防控组发布紧急通知 ,要求切实落实“外防输入 、内防扩散”的防控策略,切实保障人民群众生命安全和身体健康。
〖叁〗、关于进一步做好秋冬季疫情防控工作通知范文(篇一) 当前,我市疫情复发 ,在各方努力下,防控措施做到了有效精准。我校严格按照国家卫健委和教育部发布的《中小学、幼儿园秋冬季防控技术方案(第四版)》要求和东西湖区防控政策,持续加强校园疫情防控管理 。
疫情重点地区入鲁返鲁人员健康管理通知
做好中风险区所在城区的其他街道入鲁返鲁人员管理。对5月30日以来有中风险街道所在城区的其他街道旅居史的入鲁返鲁人员进行摸排登记 ,实行14天健康监测,进行2次核酸检测和1次血清抗体检测,监测期限自抵达山东省内目的地起开始计算。对重点地区的低风险区入鲁返鲁人员进行健康监测。
到鲁返鲁人员疫情防控政策已调整 ,山东落实“防疫二十条 ”新规后,对省外到鲁返鲁人员实行“落地检”和“5天+3检”,不再要求提供“48小时核酸阴性证明 ” 。
关于进一步加强冬春季入鲁返鲁人员信息登记和随访检测工作的通知根据《全面做好冬春季新冠肺炎疫情防控工作方案》和《山东省冬春季农村地区新冠肺炎疫情防控工作方案》要求 ,现就进一步加强冬春季入鲁返鲁人员服务管理工作通知如下:全面实行入鲁返鲁人员信息自主申报。
对高风险区外溢人员采取7天居家隔离,期间赋码管理 、不得外出,如不具备居家隔离医学观察条件,采取集中隔离医学观察。在隔离第7天各开展1次核酸检测 。自省外入鲁返鲁人员实行“落地检”和“5天3检”。
疫情防控及健康管理政策:1月26日 ,山东省发布《冬春季入鲁返鲁和返乡人员疫情防控及健康管理通告》,东营区委统筹疫情防控和经济运行工作领导小组(指挥部)办公室公布了各区询问电话,如牛庄镇指挥部:0546-8719190;六户镇指挥部:0546-8371087等 ,方便返乡人员询问。
发表评论