【云南疫情排查管控地区,云南疫情防控区域划分】
云南瑞丽:7月5日8时起,所有人员非必要不进出瑞丽
月5日8时起 ,云南瑞丽实施所有人员非必要不进出管控措施,具体规定如下:管控时间与范围自2021年7月5日8时起,瑞丽市全域实行人员流动限制 ,非必要情况下禁止人员进出。此举旨在加强疫情防控,减少人员流动带来的传播风险 。进入瑞丽的条件 在瑞丽工作生活的人员:需凭在瑞丽的有效凭证(如居住证明、工作证明等)进入。

非必要不进出瑞丽自2021年7月5日8时起,所有人员非必要不得进出瑞丽市 ,以减少人员流动带来的疫情传播风险。进入瑞丽的条件 在瑞丽工作 、生活的人员需凭有效凭证进入,包括:身份证、户口本、不动产权证 、本人经营证照或行政主管单位证明 。

法律分析:从2021年7月5日8时起,所有人员非必要不进出瑞丽。在瑞丽工作、生活的人员凭在瑞丽有效凭证(身份证、户口本 、不动产权证、本人经营证照或行政主管单位证明)进入瑞丽。开展疫情防控人员凭本单位或行政主管单位证明进入瑞丽 。

是的 ,据云南瑞丽市政府网站7月5日消息,瑞丽市新冠肺炎疫情防控工作指挥部发布关于加强人员进出瑞丽及重点区域管理的通告。从2021年7月5日8时起,所有人员非必要不进出瑞丽。在瑞丽工作、生活的人员凭在瑞丽有效凭证(身份证 、户口本、不动产权证、本人经营证照或行政主管单位证明)进入瑞丽 。
非必要不进出:从2021年7月5日8时起,所有人员非必要不得进出瑞丽。进入瑞丽凭证:在瑞丽工作、生活的人员凭在瑞丽的有效凭证(如身份证 、户口本、不动产权证、本人经营证照或行政主管单位证明)可以进入瑞丽。开展疫情防控的人员也需凭本单位或行政主管单位的证明进入。
衡阳疾控关于云南德宏入湘人员的公告根据衡阳疾控2021年7月5日发布消息:7月4日0时至24时 ,云南省瑞丽市新增本土确诊病例3例 。云南省瑞丽市新冠肺炎疫情防控工作指挥部发出通告:从2021年7月5日8时起,所有人员非必要不进出瑞丽市。

全面加强重点场所防控!昆明市下发最新疫情防控工作通知
〖壹〗 、昆明市下发最新疫情防控工作通知,全面加强重点场所防控 ,多举措巩固疫情防控成果。具体措施如下:持续压实疫情防控责任 各县(市)区、开发(度假)区疫情防控指挥部,市指挥部各工作组、各成员单位要进入临战状态,汲取部分地区疫情防控经验教训 ,克服麻痹思想等,压实“四方 ”责任,做到守土有责等 。
〖贰〗 、通告背景与目的:该通告依据云南省关于进一步加强疫情防控重点工作的相关通知制定 ,旨在严格落实疫情防控措施,规范景区管理秩序,为游客提供安全、健康的游览环境。通告由昆明市大观公园于2022年8月17日发布 ,信息来源为掌上春城(记者李晓梅)。
〖叁〗、昆明娱乐场所恢复正常开放通知近日,文化和旅游部网站公布了《文化和旅游部市场管理司关于进一步加强剧院等演出场所 、上网服务场所、娱乐场所常态化疫情防控工作的通知》 。
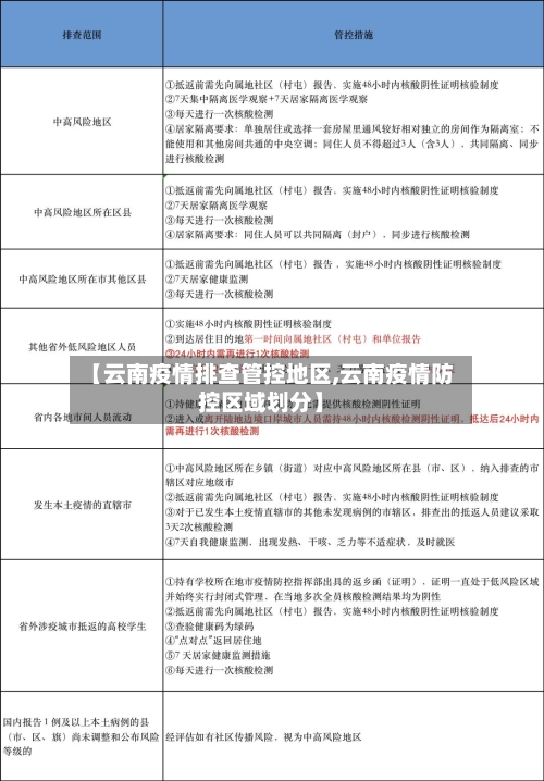
排查管控地区是什么意思
封闭区。 将新冠病毒阳性个案的发现点、居住点 、工作点、活动点及周边区域划为封闭区。实行“封闭隔离、足不出户、服务上门”管理措施,封闭的第14天分别进行一次全员核酸检测 。防控区。 根据现场流行病学调查结果,视情将封闭封控区周边区域划为警戒区 ,实行“两点(居住点-工作点)一线 、非必要不离开”管理措施。
排查管控地区意思指的是将阳性患者的密切接触者以及共同暴露高风险人群的居住点、工作点、活动点及周边区域划为封控区,暂时关闭辖区内的休闲娱乐场所,并且实行“只进不出 、严禁聚集 ”管理措施 。
截止到2022年10月17日 ,通过查询疫情最新情况可知,兰州为部分中高风险区域,其中对新区进行排查管控 ,意思是通过主动搜索感染者,做到早发现早隔离,从而阻断疫情传播。
一是管理传染源早期发现新冠感染者及其密切、次密切接触者 ,及时有效隔离是关键。由于人群普遍接种了新冠疫苗,感染者以无症状或轻症为主,这给我们早期发现带来了挑战。及时开展大规模核酸筛查是十分必要的 ,但应进行动态核酸检测 。同时应加强疫情重点区域管控,切断传染源与外界联系,严防传染源外溢。
管控区意思是划定范围为病例发病前2天或无症状感染者检测阳性前2天到隔离管理前,其工作、活动地等区域 ,实行“人不出区 、严禁聚集”管理。在管控区内的居民原则上居家,每户每2到3天可安排1人在严格做好个人防护的前提下,到社区指定地点购买生活物资 。
云南新增本土确诊3例
〖壹〗、月4日0时至24时 ,云南省新增本土确诊病例3例,均为瑞丽市全员核酸检测中发现,具体信息如下:病例1:男 ,51岁,中国籍,普通型;病例2:男 ,34岁,缅甸籍,普通型;病例3:男 ,48岁,中国籍,轻型。发现与处置过程:三人均在瑞丽市全员核酸检测中检出阳性,随即通过负压救护车转运至定点医院隔离诊治。
〖贰〗、云南省4日新增3例本土确诊病例 ,均在瑞丽全员核酸检测中发现;瑞丽自7月5日8时起实施所有人员非必要不进出管控措施,并开展城区全员核酸检测 。
〖叁〗 、据云南省卫健委8月1日早间通报,7月31日0时至24时 ,云南省新增本土新冠确诊病例3例。新增境外输入确诊病例7例、无症状感染者1例。确诊病例治愈出院1例(境外输入) 。
〖肆〗、022年3月24日云南省新冠肺炎疫情情况新增确诊病例3月24日0-24时,全省新增确诊病例3例,均为本土确诊病例(瑞丽市在集中隔离点发现2例 ,镇康县在集中隔离点发现1例)。
发表评论