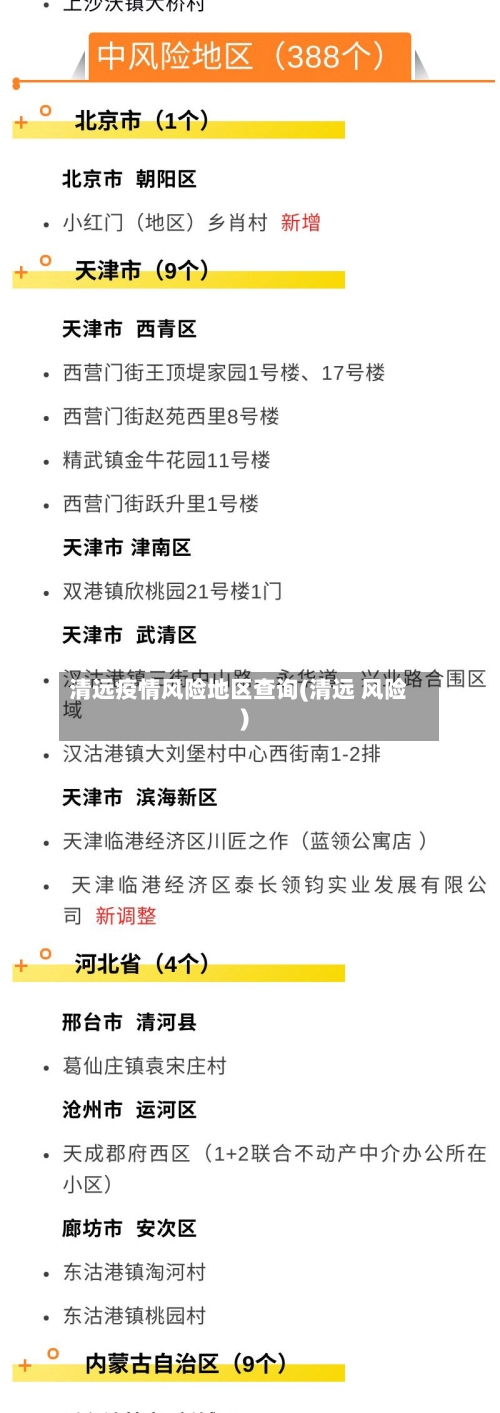
清远疫情风险地区查询(清远 风险)
11月30日清城区新增高风险区(全部高风险地区清零)
清城区关于新增划定疫情防控高风险区的通告根据疫情处置进展,经清远市清城区新型冠状病毒肺炎疫情防控指挥部综合研判 ,决定自2022年11月30日21时起新增以下两个高风险区:凤城街道花厅社区岗仔1号凤城街道松鹤西街131号上述区域实行“足不出户 、上门服务”管控措施。

关于划定清城区相关管控区域的通告根据疫情防控需要,经清远市清城区新型冠状病毒肺炎疫情防控指挥部综合研判,决定于2022年11月8日凌晨1:30起 ,在清城区划分相关管控区域 。现将有关事项通告如下:高风险区:洲心街道卧龙五洲世纪城一期6栋、_塘村,详见附图红线区域。

月13日0-24时,清城区新增8例新冠肺炎确诊病例和3例新冠肺炎无症状感染者,均为隔离管控排查中发现。新增8例确诊病例情况:病例122-12128居住在洲心街道 。病例1212129居住在东城街道。新增3例无症状感染者情况:病例130-132居住在洲心街道。

11月清城区划分中高风险区域通告(临清中高风险地区)
关于划定清城区相关管控区域的通告根据疫情防控需要 ,经清远市清城区新型冠状病毒肺炎疫情防控指挥部综合研判,决定于2022年11月8日凌晨1:30起,在清城区划分相关管控区域。现将有关事项通告如下:高风险区:洲心街道卧龙五洲世纪城一期6栋、_塘村 ,详见附图红线区域 。
清城区关于新增划定疫情防控高风险区的通告根据疫情处置进展,经清远市清城区新型冠状病毒肺炎疫情防控指挥部综合研判,决定自2022年11月30日21时起新增以下两个高风险区:凤城街道花厅社区岗仔1号凤城街道松鹤西街131号上述区域实行“足不出户 、上门服务 ”管控措施。
月高风险地区来清远需要隔离吗?【高风险区7天旅居史人员】来清:实施“7天居家隔离医学观察”管理措施 ,在集中隔离第7天各开展一次核酸检测。
清远属于什么风险地区
近来未查询到广东清远英德市属于明确“第几类地区”的官方或通用分类信息 。“第几类地区 ”的划分通常需基于特定标准,例如经济发展水平、行政级别、地理区位、疫情防控风险等级等,但现有公开信息中未提及英德市在上述任一维度下的具体分类。
需要。根据相关资料查询显示 ,截止到2022年9月30日清远属于中高风险地区,武汉属于中高风险地区,清远到武汉需要隔离 。疫情期间要注意做好个人防护 ,要戴口罩出门,不要去人多的地方,避免聚集。家里要经常开窗通风,不要去中高风险地方。
清远市清城区人明天可以去英德市一行 。通过查询相关公开信息显示:截止于2022年11月5日清远市清城区和英德市都是低风险地区。英德市疫情防疫政策是低风险区人员可以正常来往 ,但需持有24小时核酸检测阴性结果。
需要 。通过查询相关资料了解到,清远漂流是清远市的旅游圣地,截止到2022年8月15日清远市属于低风险地区 ,该市规定到清远漂流游玩需要核算检测结果为阴性。
没有。通过查询广东疫情指挥部官方信息了解到:截止到2022年9月17日,清远市新增确诊病例0例,属于低风险地区 ,是没有疫情的。但人们需要注意自我防护,不要前往中高风险地区,不要人员聚集 。
月高风险地区来清远需要隔离吗?【高风险区7天旅居史人员】来清:实施“7天居家隔离医学观察”管理措施 ,在集中隔离第7天各开展一次核酸检测。

广东清远市有疫情吗
〖壹〗 、月19日,广东省清远市通报1例境外输入关联无症状感染者,为清远市人民医院感染科29岁护士童某 ,其感染的新冠病毒经基因测序分析为“阿尔法”(Alpha)变异株。感染者基本情况童某为清远市人民医院感染科护士,曾于7月14日、15日参与境外输入病例彭某的护理工作 。
〖贰〗、没有。通过查询广东疫情指挥部官方信息了解到:截止到2022年9月17日,清远市新增确诊病例0例,属于低风险地区 ,是没有疫情的。但人们需要注意自我防护,不要前往中高风险地区,不要人员聚集 。
〖叁〗 、没有。网上查询清远市清新区疫情防控中心2022年9月12日0到24时 ,全市无新增本土确诊病例,无新增本土无症状感染者。疫情期间,非必要不流动、非必要不聚集 。
发表评论