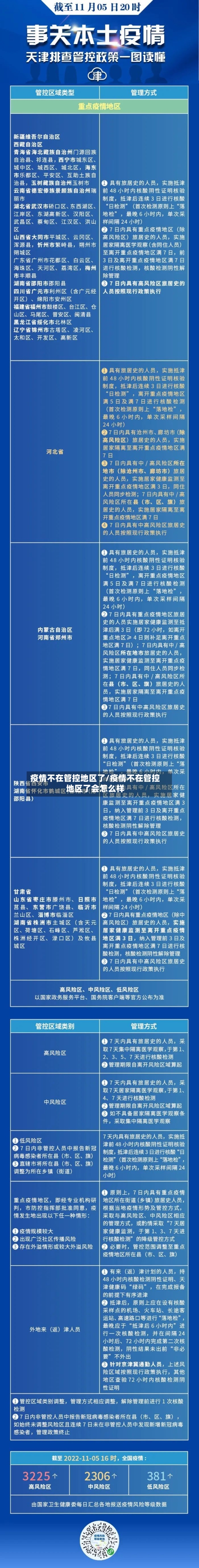
疫情不在管控地区了/疫情不在管控地区了会怎么样
北京现在是疫情管控区吗
活动地等区域人员具有一定传播风险 ,且其密切接触者 、密接的密接追踪判定难度较大,将相关区域划为管控区 。管控措施:管控区实行“人不出区、严禁聚集 ”,发现核酸检测阳性者立即转为封控区。管控区解除标准:需同时满足以下条件:条件一:近14天区域内无新增病例或无症状感染者。这是判断区域疫情是否得到有效控制的核心指标。

月1日16时至2月2日16时,北京丰台区新增2例本土确诊病例 ,均为管控人员,已转至定点医院治疗 。新增病例具体情况确诊病例1:身份:西南郊冷库员工,风险管控人员。现住址:西南郊冷库宿舍。隔离情况:1月23日转入集中隔离点 。确诊病例2:身份:西南郊冷库个体经营者 ,风险管控人员。

北京疫情防范区域主要包括昌平区部分区域,以及丰台区部分采取健康监测措施的区域,具体名单及情况如下:昌平区防范区域 范围:昌平区北七家镇、沙河镇其他区域(未被划定为封控区、管控区的部分)。管理措施:强化社会面管控 ,严格限制人员聚集规模,减少非必要活动 。

北京有40个小区处于封闭管控是真的。6月20日,第127场北京市新型冠状病毒肺炎疫情防控工作新闻发布会召开。自6月11日至6月19日24时 ,北京累计报告新冠肺炎确诊病例205例,北京有40个小区处于封闭管控 。对近来处于封闭管控的40个小区的居民,要求进行居家观察 ,足不出户,避免交叉感染。
0月21日北京疫情发布会要点汇总如下:新增确诊病例情况 10月21日0时至14时,北京新增1例京外关联本地新冠肺炎确诊病例,为10月19日确诊病例之妻 ,现住丰台区恒富中街。密切接触者判定与管控 本起疫情全市共判定密切接触者128人,已全部采取相关管控措施 。

疫情结束管控时间
〖壹〗 、中国新冠疫情管控的开始时间大致为2020年1月,结束时间是在2022年12月。以下是具体的分析:开始时间:中国新冠疫情管控的开始时间可以追溯至2019年12月 ,当时湖北省武汉市陆续发现多例不明原因肺炎病例。
〖贰〗、英国:英国从2021年2月22日开始逐步解除疫情管控,标志着该国疫情应对策略的转变。日本:日本在2022年3月份开始逐步放开疫情管控,到了10月份则全面放开 ,恢复了正常的社会生活和经济活动 。
〖叁〗、中国疫情全面放开的时间是2022年12月7日。2022年12月7日,国务院联防联控机制综合组发布了《关于进一步优化落实新冠肺炎疫情防控措施的通知》,即疫情防控优化措施“新十条”。这一政策的出台 ,标志着中国正式开始全面放开新冠疫情的管控 。“新十条”在多个方面对疫情防控措施进行了优化调整。
〖肆〗 、中国疫情全面解封的时间以政策发布和实际落地两个关键节点来界定,可分为开始放开管控和全面实施解封两个阶段,开始放开管控是2022年12月7日 ,全面实施解封是2023年1月8日。开始放开管控:2022年12月7日2022年12月7日,国务院联防联控机制综合组发布了进一步优化落实新冠肺炎疫情防控的措施,即“新十条” 。
〖伍〗、中国疫情全面放开的时间是2022年12月7日。2022年12月7日,国务院联防联控机制综合组发布了疫情防控优化措施“新十条 ”。这一政策的出台具有重大意义 ,标志着中国正式开始全面放开新冠疫情的管控 。“新十条”在多个方面对疫情防控措施进行了优化调整。
〖陆〗、疫情结束后到2025年实际经历了2个完整年份。以我国疫情防控政策重大调整为节点,2022年12月7日新十条发布后社会生活逐步恢复正常,2023年作为全面放开后的第一年 。
新冠疫情已经管控三年为何现在放开!
综合来看 ,国家放开新冠疫情政策是基于病毒特性变化 、经济与社会压力、民生需求以及世界防控趋势等多方面因素的综合考量。这一决策旨在平衡疫情防控与经济社会发展,减少内耗,推动生活逐步恢复正常化。
新冠疫情在管控三年后选取放开的原因主要有以下几点:外部因素:世界舆论压力:一些国家宣扬变异病毒的危害减弱 ,呼吁全面开放,这影响了我国的社会舆论。全球防疫趋势:全球防疫形势的变化,病毒毒性减弱 ,继续管控可能带来负面影响,影响政治、经济和世界形象 。
疫情封控三年后突然放开,是综合考虑病毒特性变化 、社会运行需求、经济民生压力以及民众心理适应等多方面因素的结果。具体原因如下:病毒特性变化:经过多次迭代 ,新冠病毒的传染性虽显著增强,但致死率大幅下降,多数感染者为无症状或轻症,其致死率已低于一些常见疾病。
国家突然放开新冠管控政策 ,主要基于疫情形势变化、经济民生需求 、病毒特性转变、防控成本考量以及免疫策略调整等多方面因素的综合权衡 。
政策调整是自然且必然的过程:随着疫情形势变化,新冠病毒的致死率和重症率发生重要改变,防控政策调整成为必然。这是基于形势和成本的权衡 ,以“功效原则”为依据做出的决策,并非“躺平 ”或“放任不管”。
怎么查自己在不在管控区
〖壹〗、通过支付宝“国家政务服务平台”可查询自己是否在管控区,具体操作如下:打开支付宝搜索框:在支付宝首页找到搜索框并点击 。搜索“国家政务服务平台 ”:在搜索框中输入“国家政务服务平台” ,点击搜索结果进入详情功能页面。选取“各地疫情风险等级查询”功能:在详情功能页面中,找到并点击“各地疫情风险等级查询 ”功能。
〖贰〗、可以通过高德地图软件查询自己是否在疫情管控区内,具体方法如下:准备工具:确保使用苹果7plus(IOS11系统)或兼容设备 ,并安装高德地图12772版本 。打开软件并定位:下载后打开高德地图,点击右下角定位按钮自动获取当前位置,或在搜索框输入目标城市名称(如上海)。
〖叁〗 、深圳本地宝公众号查询方式:微信搜索公众号“深圳本地宝” ,关注后在对话框回复【防控】。获取内容:深圳疫情封控地图 。深圳各区疫情封控区、管控区、防范区最新名单。相关服务热线。 腾讯地图疫情管控区域查询查询方式:通过腾讯地图APP或网页版,搜索“深圳疫情管控区域”。
〖肆〗 、可以通过DJI大疆创新的限飞区查询页面,利用手机GPS定位功能查看自己是否在禁飞区中 。具体步骤如下:进入查询页面:在百度()上搜索【安全飞行指引限飞区查询】,进入DJI大疆创新的页面。打开GPS定位:确保手机的GPS定位功能已开启 ,以便准确获取当前位置信息。
〖伍〗、开启GPS定位:打开网页上的GPS定位功能,这样网页会根据你当前的位置显示相关的飞行限制区域 。查看飞行限制区域:红色区域:表示禁飞区,无人机在此区域内禁止起飞。灰色区域:表示限高区 ,无人机在此区域内飞行有高度限制。
发表评论