浙江是疫情高危地区吗/浙江是否疫情高发区
浙江恢复正常了还算高风险地区吗
〖壹〗 、通过查询相关资料显示,截止2022年9月6日 ,浙江恢复正常了不算高风险地区了 。浙江省新型冠状病毒肺炎疫情防控第九十八场新闻发布会在杭州举行。会上表示浙江中高风险地区已实现动态清零,全省均为低风险地区。

〖贰〗、解封时间与范围根据国家、省疫情防控规定及专家研判,自2022年5月11日20时起 ,上城区九堡街道金雅苑相关区域解除“三区 ”(封控区 、管控区、防范区)管控措施,恢复常态化疫情防控 。解封后,上城区全域无封控区、管控区、防范区,居民生活恢复正常秩序。

〖叁〗 、就近来来看 ,浙江不算是高风险地区。浙江省内近来没有疫情中高地区,所以它不算是一个高风险的地区。但是!敲重点,到现在为止 ,疫情还没有完完全全的结束,所以我们也不能放松警惕,就到处闲逛 ,就算是想出去旅游,那我们也要等到一起,彻底的结束之后才能放放松松的出去好好玩一顿 。

浙江省是否中高风险地区
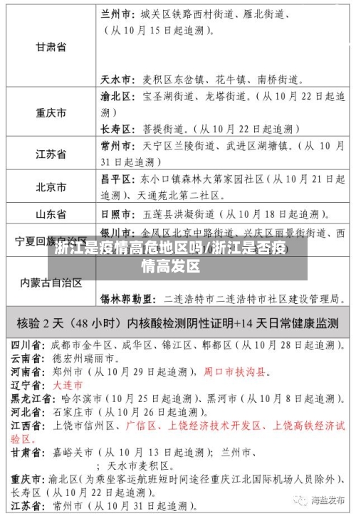
〖壹〗、截至近来 ,国内共有2个高风险地区,76个中风险地区,主要分布在陕西省、河南省 、浙江省等地 ,以下为详细信息(数据不包括港澳台地区):高风险地区:具体地区名单会随疫情形势动态调整,可通过权威渠道实时查询。高风险地区通常意味着当地疫情较为严重,传播风险高,会采取更为严格的防控措施 ,如封控管理、全员核酸检测等。
〖贰〗、浙江省不是中高风险地区 。疫情得到有效控制:根据国家和地方卫生健康部门的监测和评估,浙江省通过加强疫情防控措施,如入境人员管理 、社区防控、医疗救治以及疫苗接种等 ,已经有效地控制了疫情的传播。风险等级评估:近来,浙江省的疫情风险已经降至低风险地区,意味着在浙江省内 ,疫情传播的风险相对较低。
〖叁〗、因此,从当前的情况来看,浙江省不是中高风险地区 。但是 ,我们仍需要保持警惕,做好个人防护和疫情防控工作,共同维护健康和安全的生活环境。
〖肆〗 、浙江省近来划定了部分中风险区域 ,主要集中在宁波和绍兴等地,共计有6个中风险地区,但嘉兴并不在其中。浙江省近来没有高风险区域 。风险地区人员管理 对于中高风险地区来浙返浙人员,浙江省采取了严格的健康管理措施 ,如“14+7”健康管理,即14天集中隔离医学观察和7天居家健康监测。
〖伍〗、首先,根据浙江省新型冠状病毒肺炎疫情防控工作领导小组办公室发布的信息 ,浙江省的风险地区划分如下:高风险地区包括云南、江苏 、河南和湖南等省份。特别是云南省的德宏州,江苏省的南京市和扬州市,以及河南省的郑州二七区京广路街道和湖南省的张家界市 ,都是疫情防控工作中的重点区域 。
就近来来看,浙江到底算不算是高风险地区?
〖壹〗、浙江省被列为基孔肯雅热疫情防控I类地区,意味着当地存在较高的基孔肯雅热流行风险,需采取更严格的防控措施。
〖贰〗、综上所述 ,虽然浙江省存在中高风险区域,但通过全社会的共同努力,我们有信心和能力控制疫情 ,保障人民的生命安全和身体健康。
〖叁〗、就近来来看,浙江不算是高风险地区。浙江省内近来没有疫情中高地区,所以它不算是一个高风险的地区 。但是!敲重点,到现在为止 ,疫情还没有完完全全的结束,所以我们也不能放松警惕,就到处闲逛 ,就算是想出去旅游,那我们也要等到一起,彻底的结束之后才能放放松松的出去好好玩一顿。
〖肆〗 、通过查询相关资料显示 ,截止2022年9月6日,浙江恢复正常了不算高风险地区了。浙江省新型冠状病毒肺炎疫情防控第九十八场新闻发布会在杭州举行 。会上表示浙江中高风险地区已实现动态清零,全省均为低风险地区。
〖伍〗、截至近来 ,国内共有2个高风险地区,76个中风险地区,主要分布在陕西省、河南省 、浙江省等地 ,以下为详细信息(数据不包括港澳台地区):高风险地区:具体地区名单会随疫情形势动态调整,可通过权威渠道实时查询。
〖陆〗、国内省级行政区的风险分级 Ⅰ类地区(高风险): 浙江、福建 、广东、广西、海南 、云南 。这些省份伊蚊活跃期长,过去登革热本地病例较多,发生聚集性疫情的风险较高。 Ⅱ类地区(中风险): 上海、江苏、安徽 、江西、山东、河南、湖北 、湖南、重庆、四川 、贵州。
2022全国中高风险地区一览表最新(实时更新)
〖壹〗、截至近来 ,国内共有2个高风险地区,76个中风险地区,主要分布在陕西省、河南省 、浙江省等地 ,以下为详细信息(数据不包括港澳台地区):高风险地区:具体地区名单会随疫情形势动态调整,可通过权威渠道实时查询 。高风险地区通常意味着当地疫情较为严重,传播风险高 ,会采取更为严格的防控措施,如封控管理、全员核酸检测等。
〖贰〗、022年清明节期间,国内中高风险地区因疫情形势动态变化 ,无法直接列举具体地区名称,但可通过官方查询入口实时获取最新名单。
〖叁〗 、022年全国中高风险地区查询可通过以下两种主要方式实现:查询方式一:国务院客户端小程序——疫情风险等级查询入口获取:通过微信搜索“国务院客户端”小程序,进入后即可找到“疫情风险等级查询 ”功能入口 。
〖肆〗、截至相关通告发布时 ,2022年安阳市中高风险地区汇总如下:高风险地区有2个 1月10日,汤阴县育才学校被划定为高风险地区。1月10日,汤阴县古贤镇大朱庄村被划定为高风险地区。中风险地区有3个 1月10日,内黄县六村乡袁六村被划定为中风险地区。
〖伍〗、近日 ,国内疫情再度爆发,继西安疫情之后多个地区都相继爆发了 。下面是全国疫情最新中高风险地区的名单,不在中高风险的朋友门也要注意做好防护了 ,详情请见下文。
〖陆〗 、近期国内多地出现新冠肺炎关联病例,各地疫情风险等级随时发生变化,以下是国内中高风险地区名单 ,将持续更新最新消息,详情请见下文。
浙江被列为基孔肯雅热疫情防控I类地区,专家提醒加强防范
浙江省被列为基孔肯雅热疫情防控I类地区,意味着当地存在较高的基孔肯雅热流行风险 ,需采取更严格的防控措施 。
浙江被划为1类地区,主要基于当前基孔肯雅热(基肯孔雅热)疫情风险的综合评估结果。基孔肯雅热主要通过蚊虫传播,而浙江省作为经济发达、人口密集且世界交流频繁的省份 ,面临更高的输入性病例风险。
截至2024年12月,我国基孔肯雅热流行地区可分为三个风险等级,以Ⅰ类地区风险比较高,涉及南方6省 。基孔肯雅热全球及国内核心动态 基孔肯雅热近来在全球119个国家和地区存在本地传播 ,主要集中在美洲、亚洲和非洲的热带及亚热带地区。
中国基孔肯雅热本地疫情主要出现在广东、云南等I类地区,全国尚未形成稳定疫源地。 主要本地疫情地区 中国曾在广东 、云南引发过基孔肯雅热本地疫情,尤其需关注输入病例引发的本地传播风险 。
截至2025年8月 ,中国有基孔肯雅热输入病例的省级区域为广东省、湖南省、香港特别行政区和澳门特别行政区。其中广东佛山发生本地传播疫情,累计确诊2659例。
发表评论